在具有较大共模电压的条件下,仪表放大器能够对很微弱的差分电压信号进行放大,并且具有很高的输入阻抗。这些特性使其受到众多应用的欢迎,广泛用于测量压力和温度的应变仪电桥接口、热电耦温度检测和各种低边、高边电流检测。
典型的三运放仪表放大器(见图1)可提供出色的共模抑制,并可通过单个电阻精确设置差分增益。其结构由两级电路构成:第一级提供单位共模增益和整体的(或大部分)差分增益,第二级则提供单位(或更小的)差模增益和整体的共模抑制(见图2)。

图1. MAX4194-MAX4197系列三运放仪表放大器的内部结构示意图

图2. 在这个输入信号的二级放大架构中,输入共模电压被带入中间级(圆圈内)
目前,大多数低电压放大器都提供满摆幅输出,但不一定具备满摆幅输入特性。尽管如此,这里我们还是以单电源(V(CC))三运放仪表放大器为例,假设该仪表放大器具有高增益、满摆幅输入和输出,如图1所示。
因为V(OUT) = 增益 × V(DIFF) + V(REF),由此可得:
(V(OUT1),V(OUT2)) = V(CM) ± (增益 × V(DIFF)/2)
= V(CM) ± (V(OUT) - V(REF)) / 2
为防止V(OUT1)和V(OUT2)达到电源电压摆幅,必须保证:
0 < (V(OUT1),V(OUT2)) < V(CC)
(例如,0 < V(CM) ± (V(OUT) - V(REF)) / 2 < V(CC))
注意:
0 < V(OUT) < V(CC)
实际应用中经常设定V(REF) = 0 (用于单极性输入信号)或V(REF) = V(CC)/2 (用于双极性输入信号)。
当V(REF) = 0时,不等式简化为:
0 < V(CM) ± V(OUT)/2 < V(CC)
V(REF) = V(CC)/2时,不等式简化为:
0 < V(CM) ± V(OUT)/2 ± V(CC)/4 < V(CC)
通过图表更易于理解上述条件,如图3所示。

图3. (a) V(REF) = 0和(b) V(REF) = V(CC)/2时,不同输入差分电压下,单电源供电三运放仪表放大器所允许的V(CM)。横轴是经过放大的输入差分电压(V(OUT))。
图3中的灰色区域表示输入共模电压的范围(与输入差分电压有关),其中,图1中的放大器(A1,A2)的输出将不会达到电源电压摆幅进入饱和状态,该范围取决于V(OUT)和V(REF)。因为V(OUT) - V(REF)是真正放大后的输入差分电压部分,所允许的共模输入范围随着输入差分电压的变化而变化。
当然,最理想的情况是充分利用电路增益—当输入达到预期的最大差分电压时获得满摆幅输出(V(OUT))。图4中的黑色区域表示仪表放大器对最大输入差分电压进行放大时的输入共模电压范围,输出为:V(OUT) = 0或V(OUT) = V(CC)。

图4. 黑色区域表示(a) V(REF) = 0和(b) V(REF) = V(CC)/2时,传统的三运放仪表放大器对信号进行放大达到最大输出电压时(即最大输入差分电压时)所对应的输入共模电压范围。
由此可见,两种情况下输入共模电压都受到了严格限制,特别是:
如果想要完全放大单极性差分输入信号(假设V(REF) = 0且可以得到0至V(CC)的满摆幅输出),信号的共模电压应为(1/2)V(CC)。在其它共模电压下,输出电压将达不到V(CC)满摆幅(须减小输入差分电压的最大值)。对于双极性输入差分信号(V(REF) = (1/2)V(CC)),0至V(CC)满摆幅输出电压所对应的输入共模电压范围仅为(1/4)V(CC)至(3/4)V(CC)。
在这两种情况中,如果输入共模电压达到或接近地电位(0V),放大器将无法放大输入差分电压信号。由此,假设输入差分电压(所需要的)与输入共模电压(不需要的)电压无关,黑色区域代表满量程输出电压V(OUT)对应的V(CM)最小值和最大值。该区域之外,V(DIFF)和V(CM)配合不当的话将会产生无法接受的V(CM)电压。注意,图4a中,如果需要得到满量程的V(CM)变化,则输入共模电压的容限为0。也就是说,输入信号不允许有共模变化。
由此可见,在单电源系统中,三运放仪表放大器的应用范围很受限制。我们有必要进行深入讨论,以回答以下两个问题:
如果内部放大器(A1和A2)在输出达到电源摆幅时发生饱和将如何处置?
输入不能达到满摆幅时会有什么影响?
假设放大器A1的输出达到地电位时发生饱和,即,V(IN+) > V(IN-),同时共模电压处于图4中的X区域(V(DIFF)大于灰色区的允许值)。
因为A1饱和(V(OUT1) = 0),使其进入了比较器(非线性)工作模式,反相引脚的电压不再与同相引脚(V(IN-))保持相等的电压。放大器A2将等效于同相放大器,以1 + R1 / (R1 + R(G))的增益放大同相端(V(IN+))的电压。对于高增益放大器,R(G) << R1,因而放大器A2变成了一个同相增益为2的放大器。
V(OUT2) = 2 × V(IN+) = 2 × (V(CM) + V(DIFF)/2)
= 2 × V(CM) + V(DIFF)
第2级差分放大器A3检测其输入V(OUT1)和V(OUT2),然后产生差分输出:
V(OUT) = (2 × V(CM) + V(DIFF)) + V(REF)
同理,如果A2输出达到地电位时饱和:
V(OUT) = -(2 × V(CM) - V(DIFF)) + V(REF)
这是三运放仪表放大器工作模式中的一个潜在隐患。此时仪表放大器不仅不放大输入差分电压造成器件性能下降,三运放仪表放大器还会对输入共模电压进行放大。最糟糕的是,共模电压通常不受控制,并且是对有用信号有害的噪声。这是一个很严重的问题,因为选择仪表放大器的本意是用来消除此类噪声。
如上所述,大多数放大器具有满摆幅输出,但不具备满摆幅输入。精密应用中,满摆幅输入级往往难以设计,因为共模电压接近V(CC)和GND时,交越特性不理想—处于转变过程中,输入差分级的n型和p型对管之间将产生失调电压。优秀的精密仪表放大器设计的关键参数是低V(OS)和高CMRR。当在交越区域改变共模电压时,因为CMRR = 得尔塔V(OS) / 得尔塔V(CM), V(OS)的变化将大大降低CMRR性能。
因此,精密仪表放大器大多采用非满摆幅输入结构,尽管此类放大器的输入共模电压范围仍包括了电源的负摆幅(0V)。如果我们回头查看以下图3,考虑它对输入共模电压的限制,重新绘制的图形如图5所示。

图5. 采用非满摆幅输入级时,(a) V(REF) = 0和(b) V(REF) = V(CC)/2时,单电源供电的三运放仪表放大器在不同输入差分电压下可以接受的输入共模电压。
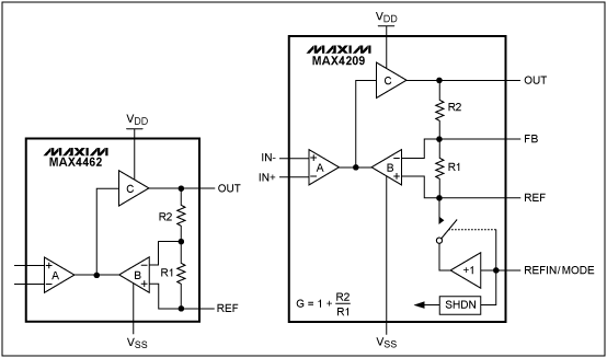
间接电流反馈结构是设计仪表放大器的新型方案,由于该架构所具备的众多优点越来越多地受到人们的青睐。图6给出了MAX4462和MAX4209仪表放大器所采用的间接电流反馈结构。

图6. MAX4462和MAX4209仪表放大器所采用的间接电流反馈结构。
这种新结构包含一个高增益放大器(C)和两个跨导放大器(A和B)。每个跨导放大器将输入差分电压转换成输出电流,并抑制所有的输入共模电压。放大器稳定工作时,g(M) A级源出的输出电流与g(M) B级吸收的输入电流相等。通过高增益放大器C的反馈实现这一电流匹配,同时使反馈放大器B输入端的差分电压与放大器A输入端的差分电压相同。该设计随后在输出电阻网络建立一个指定的电流(等于V(DIFF) / R1),该电流同样也流过R2。因此,OUT输出电压仅对输入差分电压进行放大(增益 = 1 + R2 / R1)。可以在REF上加上一个任意参考电压,从而为输出电压提供偏置,原理与标准三运放仪表放大器类似。
将器件框图转换成等效电路,如图7中所示,将该图与图2进行比较,可以看出一个重要优势。三运放仪表放大器的中间信号不仅包含了放大后的差分电压,而且也包含输入共模电压。而间接电流反馈结构仅包含放大后的输入差分电压,第一级电路即提供了所有共模抑制。随后,由第二级给出所有差分增益并进一步抑制共模信号,所以,可以采用基准电压为输出提供偏置。由此可见,三运放仪表放大器中所具有的输入共模电压在间接电流反馈结构中被完全抑制掉。

图7. 间接电流反馈仪表放大器在第一级输出中不存在共模电压。
考虑到输入共模电压的限制(例如,一个非满摆幅输入级),器件的传输特性如图8所示。黑色区域表示满量程输出电压对应的输入共模电压的限制范围。灰色区域给出了仪表放大器按照设想正常工作时的输入共模电压的范围—输出电压与放大后的输入差分电压成正比,同时抑制所有输入共模电压。

图8. 间接电流反馈仪表放大器可接受的输入共模电压范围如图中灰色和黑色部分所示,(a)和(b)中,黑色区域是灰色区域的子集,在这一区域中可得到满量程输出电压。
下面的实验结果为关于间接电流反馈架构的讨论提供了有力支持。假设采用MAX4197和MAX4209H,二个仪表放大器的增益均为100。MAX4197是三运放结构,而MAX4209H是间接电流反馈仪表放大器。二者均采用V(CC) = 5V供电,并使用V(REF) = 2.5V提供器件的零输出偏置。
本实验中,采用两种信号波形输入到仪表放大器中。
例1是带有100Hz较大共模电压的1kHz差分信号,理想的仪表放大器输出不包含100Hz信号成分,只有1kHz的信号。信号波形可近似为:
V(IN+) = 正弦波振幅 = 2V(P-P),
偏置 = 1V,频率 = 100Hz
(V(IN+) - V(IN-)) = 正弦波振幅 = 30mV(P-P),
偏置 = 0,频率 = 1kHz
例2是带有1kHz较大共模电压的100Hz差分电压。理想的仪表放大器输出不包含1kHz信号成分,只有100Hz信号。输入信号波形可以近似为:
V(IN+) = 正弦波振幅 = 2V(P-P),
偏置 = 1V,频率 = 1kHz
(V(IN+) - V(IN-)) = 正弦波振幅 = 30mV(P-P),
偏置 = 0,频率 = 100Hz
实验结果如下,其中通道1为V(IN+),通道2为V(IN-),通道3为仪表放大器的输出。
图9a中,MAX4209H得到了预期结果,MAX4197只有在输入共模电压远远高于地电位时才能得到预期结果(图9b)。在MAX4197的输出电压中带有明显的100Hz信号成分。

图9. 途中给出了例1采用的(a) MAX4209H间接电流反馈结构和(b) MAX4197三运放结构的测试结果。注意:由于在输入1和输入2迹线中,100Hz的V(CM)信号占优势,1kHz V(DIFF)太小而不可见。
MAX4209H给出了预期结果(图10a),MAX4197只有在共模电压远远高于地电位时才能放大输入差分信号(图10b)。当共模电压接近地电位时,输出电压为共模电压的反相信号或只是简单的共模缓冲信号,具体取决于A1和A2中的哪一个进入饱和状态(如上所述)。

图10. 图中给出了例2采用的(a) MAX4209H间接电流反馈结构和(b) MAX4197三运放结构的测试结果。注意(如图9),对于三运放结构的仪表放大器,输出1kHz的V(CM)信号远远超出预期值,而间接电流反馈结构仍然具有优异的性能。
在当前这一高性能器件层出不穷年代,客户不仅要求更好的性能,而且也要求更加智能化的电源管理方案,以延长电池寿命,提高供电效率。双电源模拟设计已逐步过渡到单电源供电架构,这改变了电子产品的设计理念和使用方式。创新的设计架构,例如,本文讨论的间接电流反馈结构,将使昨天的梦想成为今天的现实。