APS12202 点击型号即可查看芯片规格书 ; APS12212 点击型号即可查看芯片规格书

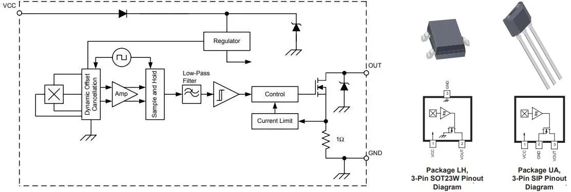
Allegro MicroSystems APS12202和APS12212精密霍尔效应锁存器是非常温度稳定和抗应力的传感器ic,非常适合在扩展温度范围(高达150°C)内运行。这些锁存器中的动态偏移抵消可以增强高温性能。这减少了通常由器件封装过度成型,温度依赖性和热应力引起的剩余失调电压。除了磁开关点不同,APS12202和APS12212霍尔效应锁存器完全相同。这些锁存器在单个芯片上配备了电压调节器,霍尔电压发生器,小信号放大器,斩波稳定和施密特触发器。
APS12202和APS12212锁存器提供卓越的温度稳定性,输出短路保护,反向电池保护和固态可靠性。两种封装风格,3引脚SOT23W低调表面贴装封装和3引脚SIP P通孔安装,为大多数应用提供了磁性优化封装。典型的应用包括工业电机/编码器,换流/指数传感,无刷直流电机,风扇电机,家庭应用,电动工具和工业设备。
对称开关点
抗生理压力
优越的温度稳定性
输出短路保护
电池反保护
操作来自不受管制的供应
固态的可靠性
包装尺寸小
AEC-Q100汽车合格
工业电机/编码器
刷电机
风扇电机
电动工具
整流/索引传感
国内的应用程序
工业设备
