UCC57108/UCC57102 点击型号查看芯片规格书
Texas Instruments(德州仪器)芯片规格书大全

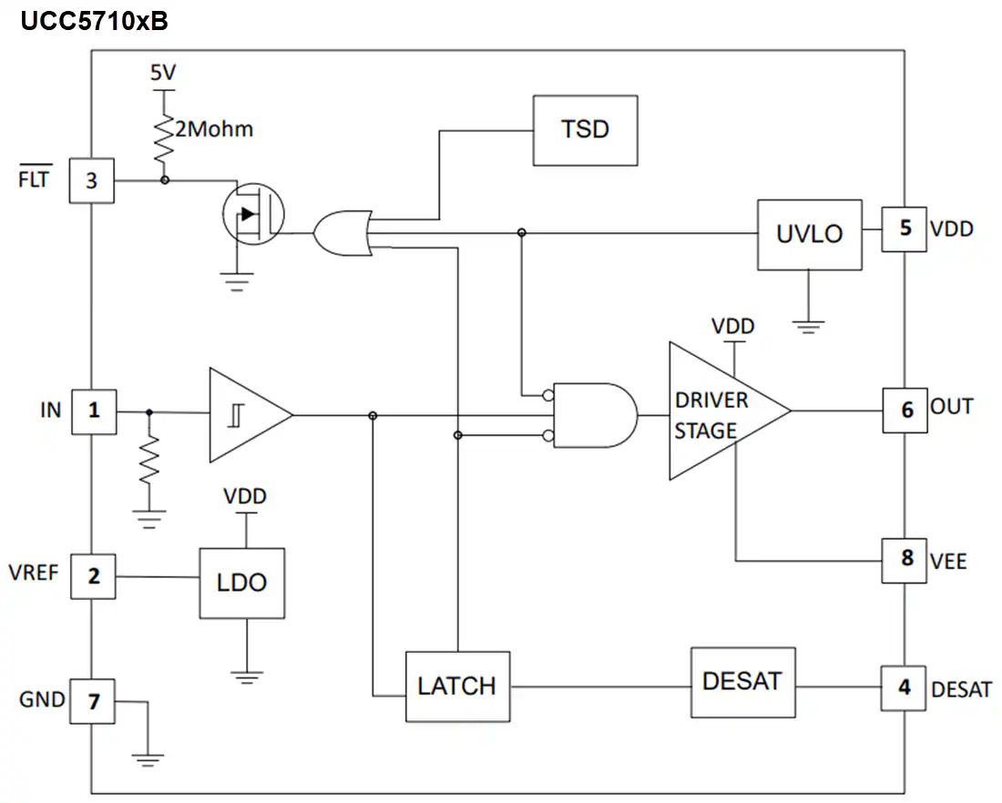
德州仪器UCC5710x/UCC5710x- q1高速低侧栅极驱动器是单通道、高性能、低侧IGBT/SiC栅极驱动器,适用于高功率汽车应用,如PTC加热器、牵引逆变器、有源放电电路和其他辅助子系统。它提供保护功能,包括欠压锁定(UVLO),去饱和保护(DESAT),故障报告和热停机保护。UCC5710x/UCC5710x- q1具有3A的典型峰值驱动强度,并且它可以处理-5V的输入,这提高了系统的稳健性。输入可以连接到大多数控制器输出,以获得最大的控制灵活性,并且独立于电源电压。根据不同的引脚配置,UCC5710xB/UCC5710xB- q1提供的偏置电源的宽电压范围可适应双极电压。UCC5710xB/UCC5710xB- q1提供精确的5V输出。德州仪器UCC5710x-Q1器件符合AEC-Q100汽车应用标准。
典型3A吸收3A源输出电流
具有可编程延迟的DESAT保护
故障发生时软关断
绝对最大V(DD)电压30V
输入和使能引脚能够承受高达-5V
严格的UVLO阈值偏置灵活性
典型的25ns传播延迟
具有热关机功能的自我保护驱动程序
宽偏置电压范围
采用5mm × 4mm SOIC-8封装
工作结温范围-40℃~ 150℃
HEV/EV PTC加热器
牵引逆变器
家用电动汽车充电器
马达驱动器
空调压缩机
