RF衰减是无线设计中的常见电路,本应用笔记详细描述了几种采用PIN二极管和电流源DAC控制RF衰减的方法。
PIN二极管通常作为TV调谐器中的RF信号以及固定通信设备中宽带RF的可变衰减器。这类二极管可以作为分立器件安装在电路板上,或集成到混合GaAs模块。在高频段,PIN二极管的正向电阻随着流过结电流增加而减小(图1)。

图1. 典型PIN二极管电阻与正向电流的关系
PIN二极管衰减器可采用串联或并联配置结构。串联衰减器(图2a)通常需要二极管的电流为10mA至20mA。其衰减量为:
20log(1 + R(PIN) / 2Z(0))

(单位dB)
对于并联衰减器(图2b),要求的偏置电流通常为2mA至3mA。并联衰减器的衰减量为:
20log(1 + Z(0) / 2R(PIN))

(单位dB)

图2. RF信号通过串联(a)或并联(b)配置的PIN二极管衰减
系统控制器可通过调整二极管的电流改变衰减量。
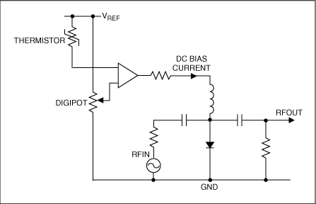
有些系统可能需要进行温度补偿(图3),简化电路中,数字电位器IC建立固定或可调偏置电平,热敏电阻提供温度输入。这两个输入连接到运算放大器,产生的输出通过一个电阻驱动PIN二极管。

图3. PIN二极管简化偏置电路
上述电路的实现并非电路图那么简单。热敏电阻的响应必须和PIN二极管匹配,同时偏置电流的变化将改变PIN二极管的正向直流电压,进而引起偏置电流的非线性。还可以采用电压输出DAC替代热敏电阻和数字电位器,对电路进行数字补偿,但这一方法无法消除二极管正向电压的影响。更理想的办法是采用电流源DAC (理想方案参考附录)。
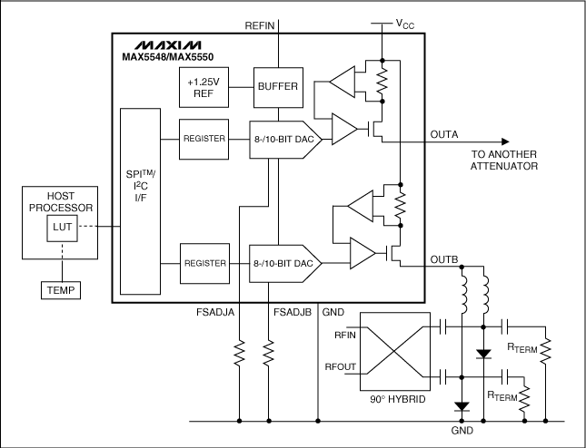
图4电路还包括正交匹配并联衰减器和一对由DAC输出驱动的匹配PIN二极管。环境温度通过连接到主机微控制器的模拟或数字传感器进行测量,其中主机微控制器通过查找表(LUT)或算法进行温度补偿。期望的衰减通过LUT或算法对DAC进行设置,从而给出了所需的PIN电流。PIN二极管的电流仅通过DAC设置,与二极管的正向电压以及线路中的其它任何直流阻抗无关。

图4. RF衰减器受电流输出DAC (MAX5548或MAX5550)驱动,通过根据主机处理器的校准信号调整输出电流,从而进行温度补偿。
对于带有RF隔离电感和电容(用于消除不需要的直流成分)的电路,在超过100nH的串联电感以及10nF的对地电容的情况下,输出仍然能够保持稳定。电流输出相对电压输出有一个优点在于,如果压降在DAC输出电压范围以内,则滤波器所引入的串联电阻不会影响到精度。
MAX5548/MAX5550是一款内置电流源输出的双通道8/10位DAC,电压范围可达4V,输出电流可达30mA。两路输出均可源出高达30mA的电流,并且可以并联用于高达60mA的大电流电路。该系列器件可工作在+2.7V至+5.25V的单电源电压下,正常工作模式下每DAC通常消耗1.5mA的电源电流,而在关断模式下则低于1µA。关断模式下,输出漏电流最大仅为±1µA。
为了保证高精度和低噪声性能,每个IC均带有+1.25V的带隙基准以及一个控制放大器。还可以选择连接外部基准(REFIN),以提高增益精度。器件兼容I²C以及SPI串行接口,可通过引脚选择。SPI模式下,器件可以连接成菊链方式,从而节省处理器I/O引脚;而对于I²C接口,则提供四路引脚可选择的地址。软件以及各路输出所对应的外部电阻确定可编程输出电流的最大值。