资料:UC3842
电动机作为当代最重要的机电能量转换器,其应用已经在人们的生活中和国民经济发展的各个领域中普及。据资料统计,在所有的动力能源中,其中百分之九十以上来源于电动机。在电气时代,电动机的转速控制大多采用模拟法,对电动机进行简单控制的应用比较普及。简单控制是指对电动机进行启动,制动,顺序控制和正反转控制。这类控制可通过继电器,可编程控制器和开关元件来实现。还有一类控制称为复杂控制,是指对电动机的转矩,转角,转速,转矩,功率,电压,电流等物理量进行控制。本方案可以进行简单控制也可以进行复杂控制电机,实现一体两用。
1.工作原理与分析
UC3842芯片是一种高性能固定频率电流型控制器,内部包含误差放大器、PWM比较器、PWM锁存器、振荡器、内部基准电源和欠压锁定等单元。本系统的总体设计框图如图1所示。市电先经过整流和滤波电路变成直流电压,再经过功率开关管斩波、高频变压器降压,得到高频矩形波电压,最后通过整流滤波后获得所需要的直流输出电压。通过开关控制模式,模式1由数字晶体管控制输出的恒定电压,该设计模式1下分3档,模式2由MCU通过改变PWM,来控制驱动电路的输出。

图1 系统设计框图
2.硬件设计
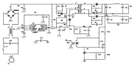
该设计的开关电源部分如图2所示。它主要由电源电路、主电路、控制电路、反馈电路构成。本设计为AC-DC电源转换电路,输入电压为90~240VAC,输出为5V和24V。

图2 电路原理图
模式1下的电路,外部给数字晶体管信号,以此来控制三路中一路的输出,当某路有控制信号时,晶体管导通,该路连接TL431的电阻接地,使TL431的阴极上形成误差电压,使发光二极管工作电流发生变化,从而来调节UC3842的输出,有效的改变了其输出,实现恒压输出。模式2下的电路,通过MCU输出PWM波对H桥进行控制,以此来进行电机控制。
3.实验结果验证
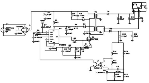
各部分参数经过计算后,对整个开关电源部分进行仿真。仿真图如图3所示。并用示波器进行观察开关管的波形,以及输出波形。

图3 仿真电路
漏源极电压波形如图4所示。从图中可以看出来符合设计标准。

图4 漏源极电压
输出电压波形如图5所示。电压基本恒定在24V上下,纹波也在100mV左右。符合设计要求。

图5 输出电压
在确保电源能够正常工作后,进行双模控制的测试。模式1下通过给3个数字晶体管信号,改变了UC3842的PWM波,实现了三个档位的恒压输出。
通过改变模式,再模式2下,开关电源的输出与H桥相连接,MCU对驱动电路输出特定的PWM波,使电机能够智能化实现变速。
结束语
本文总结了基于UC3842设计了一种双模控制电机的方法。为了验证方案的可行性和实用性,依照设计制作了实物等,经过测试也达到了预期的目标。本设计电路简单,制作成本低,基于以上优点,本设计适合用在低成本的电机控制领域。