CS4420点击型号即可查看芯片规格书
概述
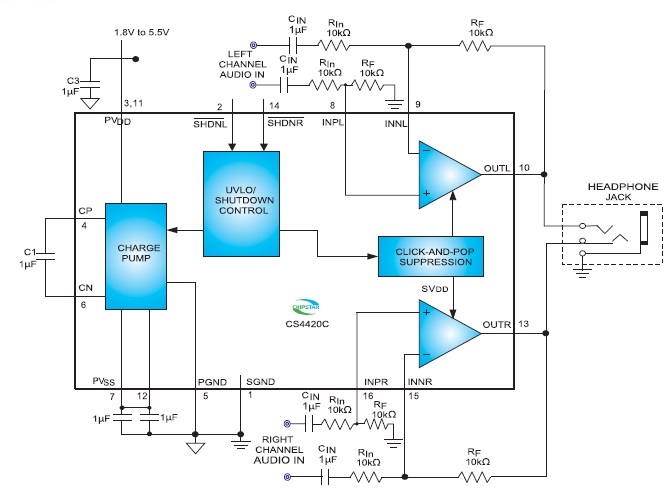
CS4420立体声耳机驱动器是针对那些电路板空间很有限的便携设备而设计的。CS4420采用直驱模式结构,在单电源供电下能产生以地为参考的输出,从而省去了大容量隔直电容,节省了成本、电路板空间,并降低了元件高度。
CS4420每个通道可向16Ω负载输出130mW,THD+N仅为0.006%。217Hz时具有86db的高电源抑制比(PSRR),允许该器件工作在嘈杂的数字电源,无需额外的线性稳压器件。精巧的咔嗒声抑制电路消除了启动与关断过程中的可闻噪声。精巧的咔嗒/噼噗声抑制电路消除了启动与关断时的咔嗒声和噼噗声。独立的左/右低功率关断控制可以在混合模式、单声/立体声应用中尽可能地节省能源。
CS4420工作在1.8V至5.5V单电源下,仅消耗5mA电源电流,具有短路保护与热过载保护,额定温度范围是-40°C至+85°C。CS4420采用16引脚TSSOP封装。
管教排列及定义


功能框图

典型应用图
