CS51221点击型号即可查看芯片规格书
特征
*1MHz频率能力
*固定频率电压模式操作,带前馈
*热关机
*低压锁定
*精确可编程最大占空比限制
*1A接收器/源栅极驱动器
*可编程逐脉冲过电流保护
*前缘电流感应消隐
*75ns关机传播延迟
*可编程软启动
*低压保护
*可编程滞后过电压保护
*双向同步
*25ns闸门上升和下降时间(1nF负载)
*3.3V 3%参考电压输出
说明
CS51221定频前馈电压模式PWM控制器包含基本电压模式操作所需的所有功能。该PWM控制器已被优化为高频主控操作。此外,该装置还具有以下特点:软启动、accu rate占空比限制控制、小于50微安的启动电流、超过低压保护,双向同步。CS51221有16线PDIP和窄表面安装包。
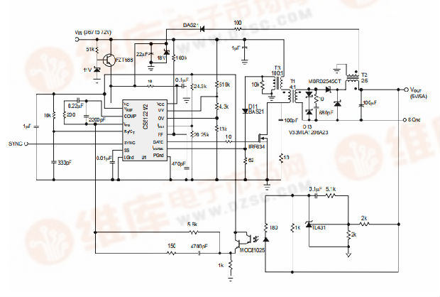
应用程序关系图
36V-72V至5V/5A转换器

程序包选项
16导联窄线和PDIP

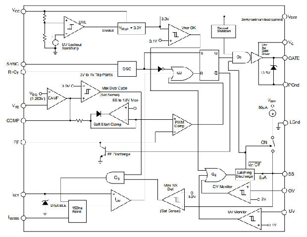
方块图

操作理论
前馈电压模式控制
在传统的电压模式控制中,斜坡信号具有固定的上升和下降斜率。反馈信号仅由输出电压导出。因此,电压模式控制具有较低的线路调节和音频敏感性。
前馈电压模式控制从输入线导出斜坡信号,如图1所示。因此,斜率的斜率随输入电压而变化。在每个开关周期开始时,连接到FF引脚的电容器通过连接到输入电压的电阻器充电。同时,栅极输出被打开以驱动外部电源开关设备。当FF引脚电压达到误差放大器输出VCOMP时,PWM比较器关闭栅极,栅极反过来打开外部开关。同时,FF电容器快速放电至0.3V。
总的来说,占空比的动态特性由输入和输出电压共同控制。如图2所示,在固定输入电压下,输出电压仅由误差放大器调节。例如,输出电压升高会降低VCOMP,进而导致占空比降低。然而,如果输入电压发生变化,斜坡信号的斜率将立即作出反应,从而提供一个大大改善的线路瞬态响应。如图3所示的示例,当输入电压上升时,斜坡信号的上升沿增加,从而减少工作循环以抵消变化。

前馈特性也可用于提供伏秒钳位,从而限制输入电压和开启时间的最大乘积。这种钳位器用于正激和反激变换器等电路中,以防止变压器饱和。设计指南部分介绍了伏秒钳设计中使用的计算。

为IC&UVL供电
欠压锁定(UVL)比较器有两个电压参考值:启动和停止阈值。在通电期间,UVL比较器禁用VREF(inturn禁用整个IC),直到控制器达到其VCC启动阈值。在断电期间,UVL比较器允许控制器工作,直到达到VCC停止阈值。CS51221在启动过程中只需要50微安。在锁定模式下,输出级保持在低阻抗状态。
在通电和故障条件下,软启动将夹住压缩机引脚电压并限制占空比。由于输出电压较低,上电转换倾向于产生比稳态值大得多的临时占空比。因此,系统中经常发生过大的电流应力。软启动技术通过逐渐释放占空比钳位来消除冲击电流,从而缓解了这一问题。软启动的持续时间可以通过连接到SS引脚的电容进行编程。SS引脚的恒定充电电流为50微安(典型值)。
典型性能特征
VREF(ok)比较器监测3.3V VREF输出,如果VREF低于3.1V,则锁定故障状态。当OV pin电压高于2V或UV pin电压低于1V时,也可能触发故障状态。欠压比较器具有75mV(典型)的内置滞后。OV比较器的磁滞可通过连接到OV引脚的电阻器进行编程。当检测到OV条件时,12.5μA(典型值)的过电压滞后电流来自管脚。
在图4中,通过将紫外管脚拉到地面来触发故障状态。立即,SS电容器以5μA的电流(典型值)放电,并且栅极输出被禁用,直到SS电压达到0.3V的放电电压(典型值)。如图4所示,如果故障条件恢复,IC再次启动软启动转换。但是,如果故障状况持续存在,SS电压将保持在0.10V,直到故障状况消失。

电流检测和过流保护
电流可由ISENSE管脚监控,实现逐脉冲限流。可以采用各种技术,例如使用电流感测电阻器或电流互感器来导出电流信号。ISET引脚的电压设置最大电流的阈值。如图5所示,当ISENSE pin电压超过ISET电压时,电流限制比较器将重置栅极锁存触发器以终止栅极脉冲。

电流检测信号容易因开关转换而产生前沿尖峰。电流信号通常采用RC低通滤波器,以避免过早触发。然而,低通滤波器不可避免地会改变电流脉冲的形状,也会增加成本。CS51221采用前沿消隐电路,可屏蔽每个电流脉冲的前150ns(典型值)。这样可以在不改变当前波形的情况下消除前缘尖峰。在软启动期间和VCOMP饱和较高时禁用消隐,以便控制器的最小打开时间不具有额外消隐周期。max SS detect比较器保持消隐功能禁用,直到SS完全充电。当误差放大器输出达到饱和值时,最大占空比检测器的输出变大,表明输出电压已远低于其调节点,电源可能处于负载应力状态。
振荡器与同步
开关频率可通过连接到RTCT引脚的RC网络进行编程。如图6所示,当RTCT管脚达到2V时,电容器被1mA电流源放电,门信号被禁用。当RTCT管脚降低到1V时,栅极输出接通,放电电流消除,使RTCT管脚上升。这将开始一个新的切换周期。开关周期内的CT充电时间设置最大占空比钳位,可通过设计指南中所示的RT值进行编程。在每个开关周期的开始,同步管脚产生一个2.5V,320nS(典型值)的脉冲。此脉冲可用于同步其他电源。

双向同步管脚还可以接收更高频率的外部同步信号。如图7所示,当同步管脚被输入信号触发时,IC立即放电CT。一旦RTCT引脚达到谷电压,门信号就打开。由于陡的下降沿,这个谷电压降到了正常的1V阈值以下。然而,RTCT引脚电压随后被一个钳位快速升高。当RTCT引脚达到0.95V(典型)谷钳电压时,短暂延迟后钳断开,CT通过RT充电。

开关频率和最大占空比计算
振荡器定时电容器CT由VREF通过RT充电并由内部电流源放电。在放电时间期间,内部时钟信号将栅极输出设置为低状态,从而提供用户可选择的最大占空比钳位。充放电时间由以下通用公式确定;

式中:tC=充电时间;td=放电时间;VVALLEY=振荡器的谷电压;VPEAK=振荡器的峰值电压。
用典型值代替上述公式中的参数:
VREF=3.3V,VVALLEY=1V,VPEAK=2V,Id=1mA

从方程中可以看出,要使振荡器正常工作,RT必须大于2.3k。

选择RC作为前馈斜坡
如果线路电压远大于FF引脚峰值电压,充电电流可被视为一个常数,等于车辆识别号/识别号。因此,伏秒值由以下公式确定:

式中:VCOMP=压缩机引脚电压,VFF(d)=FF引脚放电电压。
如方程式所示,电压二次钳位由等于1.8V的VCOMP钳位电压设定。在正向或反向电路中,电压二次钳位值设计用于防止变压器饱和。在buck或forward转换器中,伏秒等于:

n=变压器匝数比
它是一个常数,由调节输出电压、开关周期和变压器匝数比决定(buck变换器使用1)。有趣的是,从上述两个方程中可以注意到,在稳态时,VCOMP不会因输入电压变化而改变。这直观地解释了FF电压模式控制具有优越的线路调节和线路暂态响应的原因。知道了车辆识别号(VIN)和吨(TON)的标称值,还可以选择RC的值,将VCOMP置于其动态范围的中心。
选择反馈分压器
如图10所示,分压器输出馈入FB引脚,FB引脚连接到误差放大器的反向输入。误差放大器的非反相输入连接到1.27V(典型)参考电压。FB管脚具有输入电流,必须考虑该电流才能实现准确的直流输出。以下公式可用于计算R1和R2值:

式中∇是由于FB引脚输入电流Ier的存在而产生的修正系数。

Ri=FB引脚和分压器输出之间的直流电阻。
Ier=VFB输入电流,典型值为1.3微安。

用于OV和UV检测的分压器设计
在图11中,分压器使用三个串联电阻来设置从输入电压看的OV和UV阈值。电阻值可由以下三个方程计算,其中第三个方程是根据OV滞后要求推导的。

式中:VLINE(低)、VLINE(高)=输入电压OV和UV阈值,VHYST=在车辆识别号处看到的车辆识别号滞后。
从方程式A和B中不言而喻,要使用这种设计,车辆识别号(高)必须比车辆识别号(低)大两倍。否则,必须使用两个分压器分别编程OV和UV。

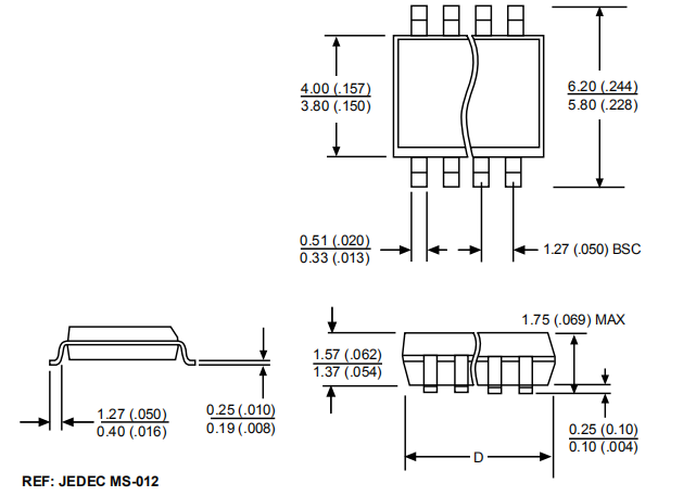
表面安装窄体(D);150 mil宽

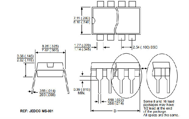
塑料浸渍(N);300 mil宽
