STC12C5A60S2点击型号即可查看芯片规格书
AD620点击型号即可查看芯片规格书
目录
| 1.概述 |
| 2.AD620简介 |
| 3.STC12C5A60S2简介 |
| 5.实际应用 |
| 结论 |
在测控领域中,经常遇到监测对象输出信号较小,难以直接采集,一般都需要将其放大后再做处理。本文介绍了一种小信号采集系统的实现方法,利用具有A/D转换功能的单片机STC25A60S2和具有精确放大功能的易用放大器AD620实现了最小系统,并论述了系统设计与实现,详细介绍了采集小信号的过程,并给出了实际应用的例子,以及小信号采集在相关领域的应用。
在许多电子设备中,微弱信号需要高精度处理,因此需要仪表放大器。通常使用传统的三放大器仪表放大器和单片仪表放大器。单片仪表放大器因其高精度、低噪声、易于控制和设计简单而受到设计者的青睐。
AD620作为一款单片仪器放大器,具有低功耗,通过外部电阻可实现高增益的芯片,同时具有低输入漂移和温漂等特点。AD620 由传统的三运算放大器发展而成,但一些主要性能却优于三运算放大器构成的仪表放大器的设计,如电源范围宽(±2. 3~ ±18 V ) , 设计体积小, 功耗非常低(最大供电电流仅1. 3 mA ) ,因而适用于低电压、低功耗的应用场合。

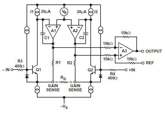
图1 AD620原理示意图
AD620 的单片结构和激光晶体调整,允许电路元件紧密匹配和跟踪,从而保证电路固有的高性能。AD620 为三运放集成的仪表放大器结构,为保护增益控制的高精度,其输入端的三极管提供简单的差分双极输入, 并采用β工艺获得更低的输入偏置电流,通过输入级内部运放的反馈,保持输入三极管的集电极电流恒定,并使输入电压加到外部增益控制电阻RG上。AD620 的两个内部增益电阻为24. 7 k8 , 因而增益方程式为:
G =49.4 kΩ/R G + 1 (1)
对于所需的增益,则外部控制电阻值为:R G =49.4/(G - 1)kΩ (2)
STC12C5A60S2是一款具有A/D转换功能的新一代8051单片机,指令代码完全兼容传统8051,但速度快8~12倍。具有8路高速10位输入型A/D转换(250k/s),可做温度检测、电池电压检测、按键扫描、频谱检测等。用户可将任何一路设置为A/D转换,不需作为A/D使用的口可继续作为I/O口使用。其特点如下:

图2 STC12C5A60S2
(1)片上集成1280字节RAM;
(2)有EEPROM功能(STC12C5A62S2/AD/PWM无内部EEPROM);
(3)增强型8051 CPU,1T,单时钟/机器周期,指令代码完全兼容传统8051;
(4)内部集成MAX810专用复位电路(外部晶体12M以下时,复位脚可直接1K电阻到地);
(5)用户应用程序空间8K /16K / 20K / 32K / 40K / 48K / 52K / 60K / 62K字节;
(6)ISP(在系统可编程)/IAP(在应用可编程),无需专用编程器,无需专用仿真器 可通过串口(P3.0/P3.1)直接下载用户程序,数秒即可完成一片;
(7)STC12C5A60S2系列有双串口,后缀有S2标志的才有双串口,RxD2/P1.2(可通过寄存器设置到P4.2),TxD2/P1.3(可通过寄存器设置到P4.3);
(8)通用I/O口(36/40/44个),复位后为:准双向口/弱上拉(普通8051传统I/O口),可设置成四种模式:准双向口/弱上拉,推挽/强上拉,仅为输入/高阻,开漏,每个I/O口驱动能力均可达到20mA,但整个芯片最大不要超过120mA;
(9)A/D转换,10位精度ADC,共8路,转换速度可达250K/S(每秒钟25万次),通用全双工异步串行口(UART),由于STC12系列是高速的8051,可再用定时器或PCA软件实现多串口;
一般信号在使用前,需要先滤波后放大,或者先放大后滤波,然后经过A/D等手段获取(感知)信号。对于小信号而言,信号幅值只有几毫伏,甚至更小,如果先滤波,可能会将有用信号滤除,因此,在这种情况下,需要先进行放大,然后滤波,再进行A/D转换或其他处理。根据本系统特点,系统中存在的干扰可以忽略,因此不考虑信号滤波环节,因此,系统主要通过信号提取、信号放大、A/D采集3个重要环节实现。第3个环节产生的数据,可以指导人们的工作,或显示相关的信息。整个系统原理框图如图3所示。

图3 系统原理框图
AD620作为一个放大器,可以使用单电源或者双电源工作,但是使用双电源工作时,其性能优于单电源。在集成电路设计中,单电源易于实现,但考虑到芯片的工作性能,本系统中采用双电源供电。利用ICL7660S芯片,将外部单电源转换为双电源。ICL7660S是一个电压转换芯片,可以实现由正电压转换为负电压的功能,其外围电路也比较简单,具体电路如图4所示。

图4 电源实现原理图
系统中其他芯片均采用5V单电源供电,对接入的5V电源不需做任何处理即可使用,此处不做说明。
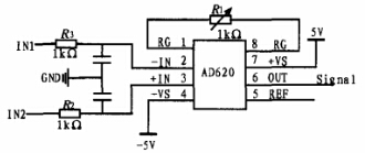
实际的微弱信号,一般为mV级,甚至更小,在处理前,需要进行放大,然后进行A/D采集。根据STC12C5A60S2具有的A/D功能,需对信号进行精确放大,使其达到V级,因此采用AD620放大器。AD620对2路输入差分信号具有较好放大效果,在实际应用时,信号一般由电桥产生。为了实现信号放大,AD620需要外接电阻,由其与内部电阻共同确定放大倍数。设放大倍数为G,则有下式。
G=(RG/R1)+1(1)
也可写为下式:G=49.4kΩ/RG+1(2)
1)式中RG为AD620内部电阻,R1为外部电阻。由(1),(2)式可看出,(1)式中RG大小为49.4kΩ。
调理后的信号经过AD620的6脚输出,此时可直接接入A/D转换芯片,实现数据采集,使用时缩小相应倍数即可。信号调理原理如图5所示。

图5 信号调理电路
由于系统主要实现小信号的放大以及放大后的A/D转换,而本系统完成A/D功能的芯片,即STC12C5A60S2,以自身工作电源作为参考电压,为了保证转换结果的一致性,需要确保电源电压的稳定。滤除电源中的干扰,可通过多电容并联滤除,电容并联后容值增大,但是电容内部的等效电阻却因并联而减小,有利于降低损耗,因此很多时候将多个电容并联起来使用,实现原理如图6所示。

图6 电源去耦电路
前面提到STC12C5A60S2是一款具有A/D转换功能的单片机,具有使用方便、简单、功能多等特点,其A/D转换最快只需90个时钟周期(和其工作频率有关),本系统采用其实现A/D转换。
STC12C5A60S2将P1口作为8路A/D转换输入接口,在使用时只需将其设置为模拟接口,通过设置相应寄存器,便可完成A/D转换,不使用的管脚还仍可当普通管脚使用。本系统实现一路输入信号的A/D转换,因此只需设置一路即可,在本系统中使用P1.0口作为信号输入口。本系统实现A/D转换的原理如图7所示。

图7 AD采集电路
在AD完成后,还需进行数据分析,一般可以通过通信口(一般采用串口)发送给上位机,通过上位机对数据进行处理。根据具体系统的不同特点,数据处理方法也不尽相同,在此不做详细讨论。
表1AD转换数据和实际数据

本系统对不同大小的信号进行A/D转换后,获取到了一系列实际数据和理论数据,如表1所示。通过Excel对A/D数据进行曲线绘制,发现系统A/D转换器具有较好的线性度。如图8所示。

图8 A/D转换器的线性度
上文较详细的讨论了小信号的调理,A/D转换,及其处理方法,下面通过实例介绍其具体应用。
电阻应变片作为一种传感元件,常用来监测物体形变,一般将应变片贴在构件侧点上,构件受力后由于测点发生应变,电阻发生变化,产生微弱的电压变化,通过检测微弱的电压变化,可计算得到构件形变程度,从而达到监测构件状况的目的,指导相关工程人员进行处理。
本系统可应用在电桥产生的电压,一个电桥示意图如图9所示,图中R4、R3、R1、R2,为电桥4臂,R4、R3为阻抗大小固定电阻,R1、R2中一个为受力后阻值发生变化的电阻,R4、R3阻值大小相同,R1、R2未受力时阻值大小也相同。在未受力情况下,电桥3、4两点等电位,即电势差为0,如果将其作为AD620输入,则认为输入信号为0,称此时的电桥平衡。当R1或R2受力大小发生变化时,变化结果反映在其阻值上,通过欧姆定律可得,3、4两点电位不一样,即有电势差产生,此时电桥失衡,但此时的信号很微弱,不能直接采集,因此通过文中提到的信号调理电路,进行信号放大,即将电桥中3、4两点接入AD620的2、3脚,通过放大后,然后进行A/D采集。

图9 电桥示意图
本系统在仿真时,使用自己搭建的简易电桥,如图10所示。

图10 简易电桥
通过调节图中R2,产生不同的微弱信号,将简易电桥1,2端接入信号调理电路,后经A/D转换,即可实现微弱信号采集。简易电桥中1,2端对应图中3,4端。在此次模拟时,调节R2,使1,2两端产生约5.35mV,调节信号调理电路中的外接电阻至160.7Ω,计算可得放大倍数约为308.4倍,A/D参考电压为4.256V,通过测量AD620输出可得,电压大小为1.645V,计算可得放大倍数G=1.647V/5.35mV≈308,可知,放大效果良好(去除放大效果后,误差只有nV级)。通过多次A/D转换.返回结果均在0x018B左右,证明系统具有较高可信度(在实际系统中已有运用)。
从芯片选型,电路设计等方便详细说明了小信号的采集系统的设计与实现:8位单片机STC12C5A60S2作为控制器和A/D转换器;以AD620作为信号调理电路主芯片;以ICL7660S芯片为负电压产生芯片;电桥原理等。通过测试,很好地实现了功能,在实际系统中出色地完成了预期目标,具有一定实用价值。