LM393点击型号即可查看芯片规格书
目录
| 1.蓄电池充电器电路 |
| 2.辅助电源检测电路 |
| 3.基本比较器电路 |
| 4.低频运算放大器 |
| 5.过零检波器 |
| 6.红外感应电路 |
| 7.开关电源式高压恒流源 |
LM393的功能是输出负载电阻能衔接在可允许电源电压范围内的任何电源电压上,不受
Vcc端电压值的限制。此输出能作为一个简单的对地SPS开路(当不用负载电阻没被运用),输出部分的陷电流被可能得到的驱动和器件的β值所限制。当达到极限电流(16mA)时,输出晶体管将退出而且输出电压将很快上升。本文介绍了基于LM393组成的光控电路
在设计一种由单片机控制的交直两用的测试设备时用到了12V、4Ah的铅酸蓄电池。为了使测试设备使用更为方便,设备本身必须具备有对蓄电池的充电功能。为了尽量减少制作成本,减小设备的体积重量。将原本只在设备测试状态才工作的产生恒流电源的三端稳压管LM338在设备充电状态时又作为蓄电池充电的控制管。因为采用了单片机所以对于蓄电池的“充电”、“工作”两种状态的切换。

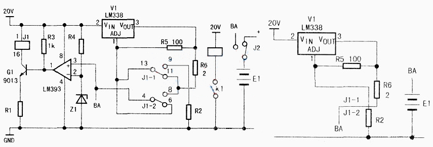
图1 铅酸蓄电池的充电电路图
在对蓄电池充电时设备是不需要对外输出电流的,将LM338通过电路切换用在充电电路里。使用LM338构成的对12V、4Ah铅酸蓄电池的充电电路如图1所示,图中的蓄电池处于对外输出电流的状态,当要对电池充电时,设备接市电。控制K1使J2吸合,蓄电池正极与BA接通,蓄电池进入充电状态。
本电路的关键是LM338可调三端稳压器。可以根据蓄电池充电过程中的不同状态,通过变换LM338的外电路使其具有“恒压”和“恒流”两种功能。在本电路中当电池电压低于15V时,LM338恒流输出;当电池电压充到15V电压时,LM338自动变为恒压输出。从而能很好地完成整个的设电过程。
电路实现过程
由电压比较器LM393及稳压二极管组成恒流恒压切换电路,Z1的稳压值为15V(为了保证比较器可靠切换,在调试时让比较器IC1⑵脚略低于15V),当电池电压高于此值时,LM393⑶脚输出高电位,J1通电继电器吸合。当电池电压低于此值时,LM393⑴脚输出低电位。J1失电释放。
按钮开关K1处于分开位置时,对外供电,当需要充电时,按下K1,电池正极与继电器的第二组公用接点4脚接通,此时的电池电压低于15V.比较器|1脚输出低电位,三极管G1截止,继电器J1释放,⑾~⒀脚通,⑷~⑹脚通。此时LM338处于恒流输出状态,电流大小=1.25/(R5∥R6)A,大约提供0.65A的恒定电流;,当铅酸蓄电池两端电压达到15V时,IC1 1脚输出高电位,三极管G1导通,继电器J1吸合,⑼~⒀脚通,⑷~⑻脚通,等效电路如下图所示。
从等效电路可以看出,LM338是一个稳压电源,因为充电时电流已很小,R6对充电电流的影响可以忽略。稳压值与R2有关,调整R2就可以得到15V的稳压输出。此时铅酸蓄电池处于缓慢充电状态。用此充电器充满12.4Ah铅酸蓄电池大约需6个小时。经反复使用多次证明达到预期效果。
因为设备本身用LM338作为3A的恒流源用,装有较大散热片。充电状态不存在过热损坏的问题。如果单独制作充电器,要把散热问题考虑进去。R6如果是2Ω,功率要求2W以上。20V电压输入采用的是开关稳压电源。K1采用的是带自锁功能的钮子开关,当充满电后释放此开关,铅酸蓄电池则切换到对外提供电源的位置。
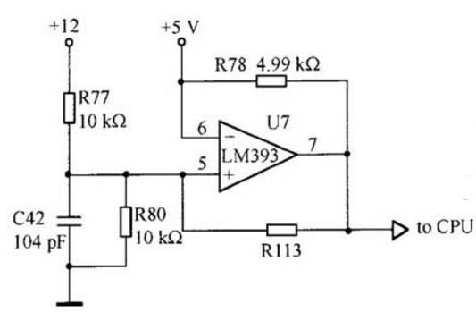
如图2所示,此电路给CPU提供工作电源5V,当控制电源12V/5V发生故障时,CPU将被复位或停止工作。此电路采用LM393运放作为比较器,由12V直流电源经R77、R80分压后得到约6V的电压,送至U7的引脚5即运放的同相端,与反相端的5V进行比较。在正常情况下,运放的输出经R78上拉电阻钳位为5V。若12V电源因某种原因低于10V或5V电源因某种原因高于5V,则运放的输出会变为低电平,CPU将停止工作。当CPU第一次收到此电路产生的+5V信号时,处于复位状态,对系统自检。

图2 辅助电源检测电路

图3 基本比较器电路图

图4 低频运算放大器电路图

图5 过零检波器电路图

图6 红外感应电路图
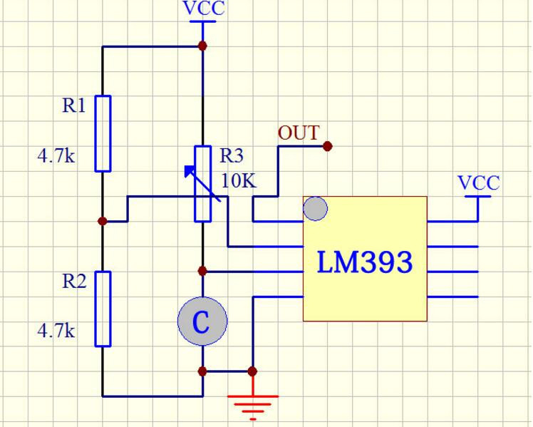
图中C标志为一些传感器,比如红外接收管、光敏等等(可以替换)。整个电路通过10K滑动电阻器R3来改变其灵敏度。OUT引脚输出高低电平,可直接接入单片机。

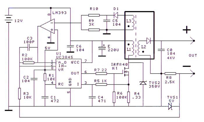
图7 开关电源式高压恒流源
研制仪器需要一个能在0到3兆欧姆电阻上产生1MA电流的恒流源,用UC3845结合12V蓄电池设计了一个,变压器采用彩色电视机高压包,其中L1用漆包线在原高压包磁心上绕24匝,L3借助原来高压包的一个线圈,L2借助高压包的高压部分.L3和LM393构成限压电路,限制输出电压过高,调节R10可以调节开路输出电压。