TPS55340RTER点击型号即可查看芯片规格书
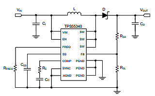
TPS55340RTER是一款采用16引脚WQFN封装的集成5A宽输入范围升压/SEPIC/反激式DC/DC稳压器。这是一款带有集成5A、40V电源开关的单片、非同步、开关稳压器。该器件可配置为多种标准开关稳压器拓扑,包括升压、SEPIC和隔离反激。该器件具有较宽的输入电压范围,以支持来自多节电池或稳压3.3V、5V、12V和24V电源轨的输入电压的应用。它通过电流模式PWM(脉宽调制)控制来调节输出电压,并具有一个内部振荡器。PWM的开关频率由外部电阻器或与外部时钟信号同步来设置。它具有可编程软启动功能,可在启动期间限制浪涌电流,并具有其他内置保护功能,包括逐周期过流限制和热关断。它用于雷电端口、USBType-C供电和电源对接。
| 制造商 | 德州仪器 |
| 制造商产品编号 | TPS55340RTER |
| 供应商 | 德州仪器 |
| 描述 | IC REG 升压调节 5.25A 16WQFN |
| 类别 | 集成电路(IC)PMIC-稳压器-DCDC开关稳压器 |
| 工作温度 | -40°C~125°C(TA) |
| 安装类型 | 表面贴装型 |
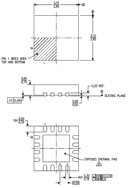
| 封装/外壳 | 16-WFQFN裸露焊盘 |
| 供应商器件封装 | 16-WQFN(3x3) |
| 基本产品编号 | TPS55340 |

TPS55340RTER
| 零件状态 | 在售 |
| 功能 | 升压 |
| 输出配置 | 正,可提供隔离 |
| 拓扑 | 升压、反激、SEPIC |
| 输出类型 | 可调式 |
| 输出数 | 1 |
| 电压-输入(最小值) | 2.9V |
| 电压-输入(最大值) | 32V |
| 电压-输出(最小值/固定) | 2.9V |
| 电压-输出(最大值) | 38V |
| 电流-输出 | 5.25A(开关) |
| 频率-开关 | 94kHz~1.14MHz |
| 同步整流器 | 无 |
| 引脚数 | 16 |
| 环境温度范围高 | 125℃ |
| 最大占空比 | 96% |
| 最大输入电压 | 32伏 |
| 最大结温(Tj) | 150℃ |
| 最高工作温度 | 150℃ |
| 最大输出电流 | 5A |
| 最大输出电压 | 38伏 |
| 最大电源电压 | 32伏 |
| 最小输入电压 | 2.9伏 |
| 最低工作温度 | -40℃ |
| 最小输出电压 | 2.9伏 |
| 标称电源电流 | 500µA |
| 输出电流 | 5A |
| 输出类型 | 可调节的 |
| 输出电压 | 38伏 |
| 打包 | 卷带(TR) |
| 静态电流 | 500µA |
| 开关频率 | 1.14兆赫 |
| 同步整流器 | 不 |
| 高度 | 800微米 |
| 长度 | 3毫米 |
| 厚度 | 750微米 |
| 宽度 | 3毫米 |
| 属性 | 描述 |
| RoHS状态 | 符合ROHS3规范 |
| 湿气敏感性等级(MSL) | 2(1年) |
| REACH状态 | 非REACH产品 |
| 无铅 | 无铅 |
| 达到高度关注物质 | 无高度关注物质 |
±0.7%的参考电压
工作静态电流为0.5mA
2.7µA关断电源电流
定频电流模式PWM控制
频率从100KHz到1.2MHz可调
与外部时钟同步能力,可调软启动时间
脉冲跳跃可在轻负载下提高效率
工作温度范围为-40°C至150°C
3.3V、5V、12V、24V功率转换
升压、SEPIC和反激式拓扑结构
适用于平板电脑和便携式个人电脑的Thunderbolt端口、USBType-C功率传输和电源扩展坞
工业电源系统
ADSL调制解调器

TPS55340RTER符号

TPS55340RTER焊垫

TPS55340RTER 3D模型

TPS55340RTER封装
| 型号 | 制造商 | 品名 | 描述 |
| TPS55330RTET | 德州仪器 | DC/DC转换器 | 2.9V-16V输入,2.9V-22V输出,5A输出,WQFN-16 |
| TPS55330RTER | 德州仪器 | DC/DC转换器 | 5-A24-V升压/SEPIC/反激式DC-DC稳压器 |
| TPS55340RTET | 德州仪器 | DC/DC转换器 | WQFN,2.9V,16Pin |
德州仪器(英语:Texas Instruments, TI)是一家位于美国德克萨斯州达拉斯的跨国公司,以开发、制造、销售半导体和计算器技术闻名于世,主要从事数字信号处理与模拟电路方面的研究、制造和销售。它在25个国家有制造、设计或者销售机构。德州仪器的半导体产品几乎占了其收入的85%(2003年数据)。在包括数字信号处理器、数字模拟转换器、模拟数字转换器、能源管理、模拟集成电路等不同产品领域都占据领先位置。