BQ24650RVAR点击型号即可查看芯片规格书
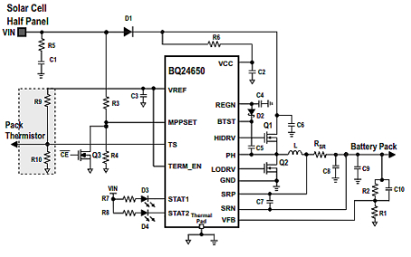
BQ24650RVAR是高度集成的开关模式电池充电控制器。它提供输入电压调节功能,可在输入电压低于设定水平时降低充电电流。当输入由太阳能电池板供电时,输入调节环路会降低充电电流,使太阳能电池板能够提供最大功率输出。BQ24650RVAR提供具有高精度电流和电压调节、充电预处理、充电终止和充电状态监控的恒频同步PWM控制器。BQ24650RVAR分三个阶段为电池充电:预调节、恒流和恒压。当电流达到快充速率的1/10时,充电终止。预充电定时器固定为30分钟。如果电池电压低于内部阈值,BQ24650RVAR会自动重新开始充电周期,并在输入电压低于电池电压时进入低静态电流睡眠模式。
| 制造商 | 德州仪器 |
| 制造商产品编号 | BQ24650RVAR |
| 供应商 | 德州仪器 |
| 描述 | IC BATT CHG MULTI-CHEM 16VQFN |
| 详细描述 | 多化学 充电器 IC 16-VQFN(3.5x3.5) |
| 类别 | 集成电路(IC)PMIC-电池充电器 |
| 工作温度 | -40°C~85°C(TA) |
| 安装类型 | 表面贴装型 |
| 封装/外壳 | 16-VFQFN裸露焊盘 |
| 供应商器件封装 | 16-VQFN(3.5x3.5) |
| 基本产品编号 | BQ24650 |

BQ24650RVAR
| 零件状态 | 在售 |
| 故障保护 | 过温、过压 |
| 电压-电源(最大) | 28V |
| 箱/包 | VQFN |
| 引脚数 | 16 |
| 最高工作温度 | 85℃ |
| 最小输入电压 | 5伏 |
| 最低工作温度 | -40℃ |
| 工作电源电流 | 25mA |
| 输出电流 | 10安 |
| 输出电压 | 26伏 |
| 包装 | 磁带和卷轴 |
| 开关频率 | 600赫兹 |
| 高度 | 1毫米 |
| 长度 | 3.5毫米 |
| 厚度 | 900微米 |
| 宽度 | 3.5毫米 |
| 属性 | 描述 |
| RoHS状态 | 符合ROHS3 |
| 湿气敏感度(MSL) | 2(1年) |
| REACH状态 | REACH不受影响 |
| 无铅 | 无铅 |
| 辐射硬化 | 不 |
通过输入电压调节实现最大功率点跟踪(MPPT)能力
可编程MPPT设置
5V至28V输入太阳能电池板
600kHzNMOS-NMOS同步降压控制器
电阻可编程浮动电压
适用于锂离子/聚合物、LiFePO4、铅酸化学品
准确性
±0.5%充电电压调节
±3%充电电流调节
±0.6%输入电压调节
高度集成
内部环路补偿
内部数字软启动
安全
输入过压保护
电池温度感应
电池缺电检测
热关断
LED或主机处理器的充电状态输出
MPPSET引脚上的充电使能
低功耗的自动睡眠模式
<15µA关断状态电池放电电流
小型3.5×3.5mm216引脚QFN封装
太阳能应用
远程监测站
便携式手持仪器
12-V至24-V汽车系统
限流电源

BQ24650RVAR符号

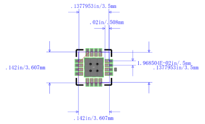
BQ24650RVAR焊垫

BQ24650RVAR 3D模型

BQ24650RVAR封装
| 型号 | 制造商 | 品名 | 描述 |
| BQ24650RVAT | 德州仪器 | 电池管理芯片 | 电池充电器,用于4节铅酸,磷酸铁锂,锂离子,锂聚合物,28V输入,26V/10A充电,VQFN-16 |
德州仪器(英语:Texas Instruments, TI)是一家位于美国德克萨斯州达拉斯的跨国公司,以开发、制造、销售半导体和计算器技术闻名于世,主要从事数字信号处理与模拟电路方面的研究、制造和销售。它在25个国家有制造、设计或者销售机构。德州仪器是世界第三大半导体制造商,仅次于英特尔,三星;是移动电话的第二大芯片供应商,仅次于高通;同时也是在世界范围内的第一大数字信号处理器(DSP)和模拟半导体组件的制造商,其产品还包括计算器、微控制器以及多核处理器。德州仪器居世界半导体公司20强。