INA199B1DCKR点击型号即可查看芯片规格书
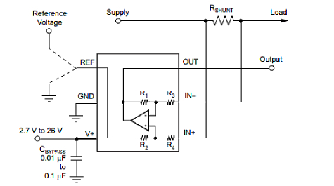
INA199B1DCKR电压输出电流分流监视器(也称为电流检测放大器)通常用于过流保护、用于系统优化的精密电流测量或闭环反馈电路。该系列器件可以在–0.3V至26V的共模电压下检测分流电阻上的压降,与电源电压无关。提供三种固定增益:50V/V、100V/V和200V/V。零漂移架构的低失调支持电流检测,分流器上的最大压降低至10mV满量程。INA199B1DCKR采用2.7V至26V单电源供电,最大消耗100µA的电源电流。额定温度范围为–40°C至125°C,并提供SC70-6和薄型UQFN-10封装。
| 制造商 | 德州仪器 |
| 制造商产品编号 | INA199B1DCKR |
| 供应商 | 德州仪器 |
| 描述 | IC OPAMP CURR SENSE 80KHZ SC70-6 |
| 详细描述 | 电流检测 稳压器 高/低端 - SC-70-6 |
| 类别 | 集成电路(IC)PMIC-电流调节和管理 |
| 工作温度 | -40°C~125°C |
| 安装类型 | 表面贴装型 |
| 封装/外壳 | 6-TSSOP,SC-88,SOT-363 |
| 供应商器件封装 | SC-70-6 |
| 基本产品编号 | INA199B1 |

INA199B1DCKR
| 零件状态 | 在售 |
| 功能 | 电流检测 |
| 感应方式 | 高/低侧 |
| 精度 | ±1.5% |
| 电压-输入 | -0.1V~26V |
| 箱/包 | SOT-23-6 |
| 引脚数 | 6 |
| 带宽 | 80赫兹 |
| 共模抑制比 | 100分贝 |
| 增益带宽积 | 80赫兹 |
| 输入偏置电流 | 28µA |
| 输入失调电压(Vos) | 5µV |
| 最大结温(Tj) | 150℃ |
| 最高工作温度 | 125℃ |
| 最大电源电压 | 26伏 |
| 最低工作温度 | -40℃ |
| 最小电源电压 | 2.5伏 |
| 标称电源电流 | 65µA |
| 通道数 | 1 |
| 电路数 | 1 |
| 工作电源电流 | 65µA |
| 包装 | 磁带和卷轴 |
| 电源抑制比(PSRR) | 140分贝 |
| 压摆率 | 0.4V/微秒 |
| 电压增益 | 33.98分贝 |
| 高度 | 1.1毫米 |
| 长度 | 2毫米 |
| 厚度 | 900微米 |
| 宽度 | 1.25毫米 |
| 属性 | 描述 |
| RoHS状态 | 符合ROHS3 |
| 湿气敏感度(MSL) | 2(1年) |
| 无铅 | 无铅 |
| REACH状态 | REACH不受影响 |
宽共模范围:–0.3V至26V
失调电压:±150µV(最大值)
准确性:
增益误差(最大温度范围):±1%(C版)±1.5%(A和B版本)
0.5µV/°C失调漂移(最大值)
10ppm/°C增益漂移(最大值)
增益选择:
INA199x1:50V/V
INA199x2:100V/V
INA199x3:200V/V
静态电流:100µA(最大值)
封装:6引脚SC70、10引脚UQFN
笔记本电脑
手机
符合Qi标准的无线充电发送器
电信设备
电源管理
电池充电器

INA199B1DCKR符号

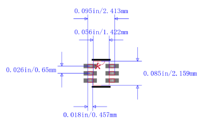
INA199B1DCKR焊垫

INA199B1DCKR 3D模型

INA199B1DCKR封装
| 型号 | 制造商 | 品名 | 描述 |
| INA199B1DCKT | 德州仪器 | 放大器、缓冲器 | 电压输出,高或低侧测量,双向ZERA漂移系列电流并联监视器 |
德州仪器(英语:Texas Instruments, TI)是一家位于美国德克萨斯州达拉斯的跨国公司,以开发、制造、销售半导体和计算器技术闻名于世,主要从事数字信号处理与模拟电路方面的研究、制造和销售。它在25个国家有制造、设计或者销售机构。德州仪器是世界第三大半导体制造商,仅次于英特尔,三星;是移动电话的第二大芯片供应商,仅次于高通;同时也是在世界范围内的第一大数字信号处理器(DSP)和模拟半导体组件的制造商,其产品还包括计算器、微控制器以及多核处理器。德州仪器居世界半导体公司20强。