AD8522ARZ点击型号即可查看芯片规格书
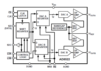
AD8522ARZ是一款完整的双通道、12位、单电源、电压输出DAC,采用14引脚DIP或SO-14表面贴装封装。它采用CBCMOS工艺制造,内置一个串行数字接口、片内基准电压源和缓冲电压输出。这款单芯片器件非常适合仅有+5V电源的系统,具有成本低和易于使用的特点,无需外部元件便可实现全部性能。串行数字接口采用一个简单的高速、三线式数据、时钟和负载选通格式,能够与许多微控制器端口直接接口。16位串行字包含12位数据字与DAC选择地址,既可以在内部解码,也可以利用输入在外部解码。串行数据输出结合芯片选择输入使用时,用户可以方便地以菊花链形式连接多个器件。复位RS输入可将输出设置为零电平或中量程,具体由输入MSB决定。
产品型号 | AD8522ARZ |
描述 | 集成电路DAC 12BIT V-OUT 14SO |
分类 | 集成电路(IC),数据采集-数模转换器(DAC) |
制造商 | ADI公司 |
打包 | 管 |
电压-电源,模拟 | 5伏 |
电压-电源,数字 | 5伏 |
工作温度 | -40°C〜85°C |
包装/箱 | 14-SOIC(0.154“,3.90mm宽度) |
供应商设备包装 | 14-SO |
基本零件号 | AD8522 |

AD8522ARZ
制造商包装说明 | SOIC-14 |
符合REACH | 是 |
符合欧盟RoHS | 是 |
符合中国RoHS | 是 |
状态 | 活性 |
转换器类型 | D / A转换器 |
输入位码 | 二进制 |
输入格式 | SERIAL |
JESD-30代码 | R-PDSO-G14 |
JESD-609代码 | e3 |
线性最大误差(EL) | 0.0366% |
位数 | 12 |
功能数量 | 2 |
端子数 | 14 |
最低工作温度 | -40℃ |
最高工作温度 | 85℃ |
包装主体材料 | 塑料/环氧树脂 |
包装代码 | SOP |
包装等效代码 | SOP14,.25 |
包装形状 | 长方形 |
包装形式 | 小轮廓 |
峰值回流温度(℃) | 260 |
座高 | 1.75毫米 |
建立时间(tstl) | 16.0微秒 |
子类别 | 其他转换器 |
最大电源电流 | 5.0毫安 |
电源电压标称 | 5.0伏 |
安装类型 | 表面贴装 |
技术 | 集成电路 |
温度等级 | 产业 |
终端完成 | 磨砂锡(Sn) |
终端表格 | 鸥翼型 |
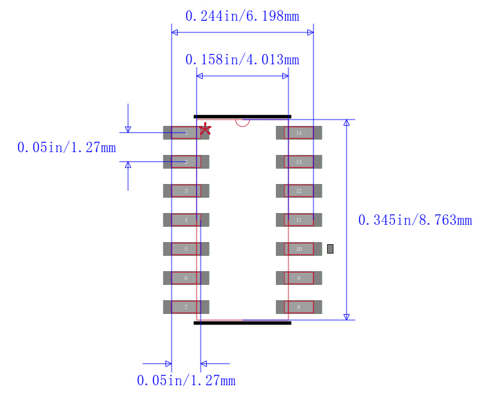
端子间距 | 1.27毫米 |
终端位置 | DUAL |
时间@峰值回流温度-最大(秒) | 30 |
长度 | 8.65毫米 |
宽度 | 3.9毫米 |
RoHS状态 | 符合ROHS3 |
水分敏感性水平(MSL) | 1(无限制) |
完整双通道12位DAC
无需外部元件
单电源供电:+5 V (±10%)
满量程:4.095 V (1 mV/LSB)
缓冲电压输出
低功耗:5 mW/DAC
节省空间 高度:1.5mm
SO-14封装

AD8522ARZ符号

AD8522ARZ脚印

AD8522ARZ封装
型号 | 制造商 | 品名 | 描述 |
AD8522ARZ-REEL | 亚德诺 | DA转换器 | SOIC-14 12Bit 14Pin 12.0Bit |
AD8522AR-REEL | 亚德诺 | DA转换器 | 14-SOIC 12Bit 14Pin |
AD8522AR | 亚德诺 | DA转换器 | 14SOIC 12Bit 14Pin 12Bit |
Analog Devices, Inc.(简称ADI)。中国注册公司名字为“亚德诺半导体技术(上海)有限公司。美国纳斯达克上市公司 (NASDAQ代码: ADI)。公司总部设在美国马萨诸塞州诺伍德市,设计和制造基地遍布全球。产品有:放大器和线性产品、数据转换器、音频和视频产品、宽带产品、时钟和定时IC、光纤和光通信产品、接口和隔离、MEMS和传感器、电源和散热管理、处理器和DSP、RF和IF ICs、开关和多路复用器等等。