资料:L298N
众所周知,离子渗氮工艺对炉体内压强的控制要求比较高,因此本文设计了一种基于L298N芯片驱动直流电动机控制的气体流量控制器,可用于控制反应炉的抽气气体流量。那么我们先来了解离子渗氮理论吧:
1.离子渗氮理论
渗氮是强化金属表面的一种化学热处理方法,他是将金属零件置于活性氮的介质中,在一定温度和保温时间下,使氮元素渗入金属表层,从而改变金属层的化学成份,使之具有高的耐磨性、疲劳强度、抗蚀能力及抗烧伤性等,因而在工业上获得广泛应用。
离子渗氮是在低温等离子中进行的,低气压气体在电场作用下使之电离,产生高能离子和高能中性原子,这些高能粒子可以改善渗层组织结构和促进化学反应过程,加速渗氮层的形成。离子渗氮是在辉光放电中进行,在离子渗氮过程中对炉体的压强控制精度要求比较高,控制偏差几十帕。根据帕邢定律:

其中:P为气体压强;
d为平行板电极间距离;
V为阴极二次电子发射系数;
B为斯托列夫常数;
A是常数。
对式(1)求导,可得出击穿电压表达式(2):

由式(2)可知,击穿电压V与气体压强和d有关,而一般实验中d是固定不变,因此离子渗氮对压强控制极为重要。
2.系统流量与压强测控框图
流量计控制进气口的气体流量,当进气和抽气流量平衡时,炉体压强保持稳定。由于炉体气体泄露及其他干扰因素的影响,炉体压强上下波动,系统偏离平衡态,严重时影响等离子工艺处理。我们采用普通直流电动机,通过L298N驱动直流电动机,由电动机通过减速杆带动锥体转动。当锥体旋进时,抽气机单位时间内抽出气体减少;旋出时,抽出气体增多,从而使炉体内的压强稳定在所需的值。炉体压强的变化通过压强传感器测出并通过变送器,将气体流量控制器送至反馈电压。抽气口采用电动真空蝶阀价格昂贵,如图1所示。

图1 系统流量与压强测控框图
3.L298N芯片介绍
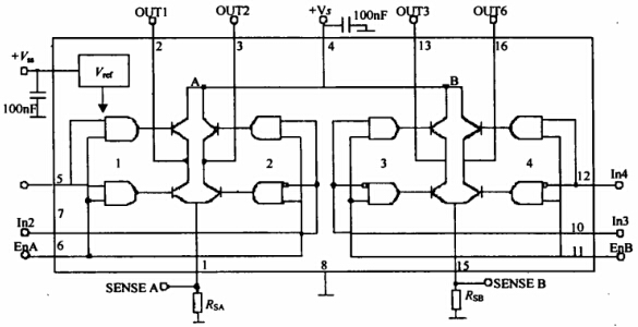
L298N可接受标准TTL逻辑电平信号VSS,VSS可接4.5~7V电压。4脚VS接电源电压,VS电压范围VIH为+2.5~46V。输出电流可达2.5A,可驱动电感性负载。1脚和15脚下管的发射极分别单独引出以便接入电流采样电阻,形成电流传感信号。L298可驱动2个电动机,OUT1,OUT2和OUT3,OUT4之间可分别接电动机,本实验装置我们选用驱动一台电动机。5,7,10,12脚接输入控制电平,控制电机的正反转。EnA,EnB接控制使能端,控制电机的停转。图2是L298N内部功能模块,表1是L298N功能逻辑图。

图2 L298N内部功能模块

In3,In4的逻辑图与表1相同。由表1可知EnA为低电平时,输入电平对电机控制起作用,当EnA为高电平,输入电平为一高一低,电机正或反转。同为低电平电机停止,同为高电平电机刹停。
4.控制器原理
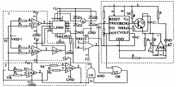
图3是控制器原理图,由3个虚线框图组成:

图3 控制器原理图
下面是3个虚线框图功能:
(1)虚线框图1控制电机正反转,U1A,U2A是比较器,VI来自炉体压强传感器的电压。当VI》VRBF1时,U1A输出高电平,U2A输出高电平经反相器变为低电平,电机正转。同理VI《VRBF1时,电机反转。电机正反转可控制抽气机抽出气体的流量,从而改变炉体压强。
(2)虚线框图2中,U3A,U4A两个比较器组成双限比较器,当VB《VI《VA时输出低电平,当VI》VA,VI《VB时输出高电平。VA,VB是由炉体压强转感器转换电压的上下限,即反应炉体压强控制范围。根据工艺要求,我们可自行规定VA,VB的值,只要炉体压强在VA,VB所确定范围之间电机停转(注意VB《VRBF1《VA,如果不在这个范围内,系统不稳定)。
(3)虚线框图3是一个长延时电路。U5A是一个比较器,Rs1是采样电阻,VRBF2是电机过流电压。Rs1上电压大于VREF2,电机过流,U5A输出低电平。由上面可知,框图1控制电机正反转,框图2控制炉体压强的纹波大小。当炉体压强太小或太大时,电动机转到两端固定位置停止,根据直流电机稳态运行方程:

其中:Ф为电机每极磁通量;
Ce为电动势常数;
N为电机转数;
Ia为电枢电流;
Ra电枢回路电阻。
电机转数N为0,电机的电流急剧增加,时间过长将会使电机烧坏。但电机起动时,电机中线圈中的电流也急剧变大,因此我们必须把这两种状态分开。长延时电路可把这两种状态区分出来。长延时电路工作原理:当Rs1过流U5A产生一个负脉冲经过微分后,脉冲触发555的2脚,电路置位,3脚输出高电平,由于放电端7脚开路,C1,R5及U6A组成积分器开始积分,电容C1上的充电电压线性上升,延时运放积分常数为100R5C1。当C1上充电电压,即6脚电压超过2/3VCC,555电路复位,输出低电平。电机启动时间一般小于0.8s,C1充电时间一般为0.8~1s。U5A输出电平与555的3脚输出电平经U7相或,如果U5A输出低电平大于C1充电时间,U7在C1充电后输出低电平由与门U8输入到L298N的6脚ENA端使电机停止。如果U5A的输出电平小于C1充电时间,6脚不动作电机的正常启动。长延时电路吸收电机启动过流电压波形,从而使电机正常启动。
小结
本文总结了基于L298N芯片对离子渗氮中压强的控制设计方案,经证明采用此控制器控制气体流量,可降低生产成本,提高系统性价比,改善整个系统控制的控制动态性能和稳定性能。