UCC27301A-Q1 点击型号查看芯片规格书
Texas Instruments(德州仪器)芯片规格书大全

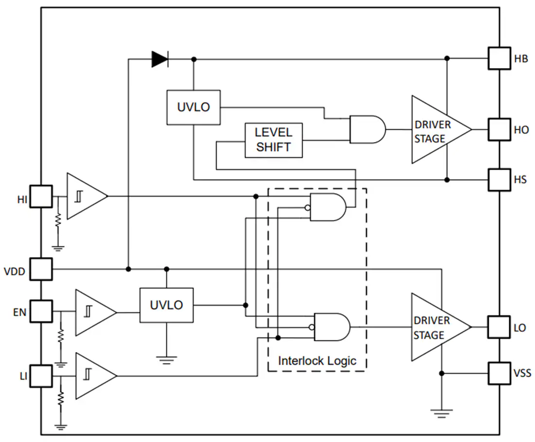
UCC27301A-Q1半桥驱动器是一款坚固的栅极驱动器,设计用于驱动两个n沟道mosfet,采用半桥或同步降压配置,绝对最大自引导电压为120V。UCC27301A-Q1具有3.7A峰值源电流和4.5A峰值吸收电流的能力,可在Miller高原过渡期间以最小的开关损耗驱动大功率mosfet。开关节点(HS引脚)可以处理瞬态负电压,使高侧通道免受杂散电容和寄生电感引起的固有负电压的影响。
UCC27301A-Q1的输入独立于电源电压,可以承受-10V和+20V的绝对最大额定值。低侧和高侧栅极驱动器在打开和关断之间匹配4ns,并分别通过LI和HI输入引脚进行控制。然而,当LI和HI输入同时高电平时,输入联锁逻辑将降低两个驱动器输出。片上120v额定自引导二极管消除了添加分立自引导二极管的需要。欠压锁定(UVLO)为高侧和低侧驱动器提供,它提供对称的接通和关断行为,并在驱动电压低于指定阈值时强制输出低。
以半桥结构驱动两个n沟道mosfet
AEC-Q100符合汽车应用要求
设备温度等级1
结温范围-40℃~ +150℃
HB引脚上的最大电压为120V
3.7A吸收,4.5A源输出电流
8V至17V (DD)工作范围(最大20V)与UVLO
- (28-V (DD))V abs在HS引脚上的最大负瞬态容限(小于100ns脉冲)
-10V至+20V abs最大输入引脚公差独立于电源电压范围(TTL兼容)
切换参数
20ns的典型传播延迟时间
负载1000pF时上升7.2ns,下降5.5ns
4ns典型延迟匹配
集成自举二极管
输入联锁
禁用时启用/禁用低电流消耗(典型3µA)的功能(仅限DRC封装)
功能性Safety-Capable
可提供的文件,以帮助功能安全系统的设计
汽车DC/DC转换器和OBC
2轮和3轮牵引驱动和电池组
电动助力转向(EPS)
无线充电
智能玻璃模块
