BQ25820 点击型号查看芯片规格书
Texas Instruments(德州仪器)芯片规格书大全

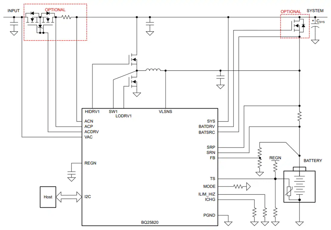
德州仪器bq25820 Buck电池充电控制器是一个宽输入电压,开关模式Buck锂离子,锂聚合物,或LiFePO(4)电池充电控制器。它包括直接功率路径控制。该设备在宽电压范围内提供高效率的电池充电,准确的充电电流和充电电压调节,以及自动充电预处理,终止和充电状态指示。德州仪器bq25820集成了降压转换器的所有环路补偿,提供易于使用的高密度解决方案。设备调节SYS端子电压,反向从电池中取电。
4.4V至70V宽输入电压工作范围
同步降压充电控制器与NFET驱动器
开关频率从200kHz到600kHz可调
可选的外部时钟同步
集成回路补偿与软启动
可选栅极驱动器电源输入优化效率
双向转换器操作(反向模式)支持USB-PD扩展功率范围(EPR)
可调输入电压(VAC)调节从3.3V到65V, 20mV/步
可调输入电流调节(R(AC_SNS))从400mA到20A与50mA/步使用5毫欧电阻
在电力系统中实现最高效率的直接电源路径管理
系统电源选择适配器或电池
动态电源管理
全n通道FET驱动器
精度高
±0.5%充电电压调节
±3%充电电流调节
±3%输入电流调节
I(2)C控制的最佳系统性能与电阻可编程选项
硬件可调输入和输出电流限制
集成的16位ADC用于电压、电流和温度监测
高安全性集成度
输入过压、欠压保护可调
过压、过流保护
热关机
状态输出
适配器当前状态(PG)
操作状态
36针5mm × 6mm QFN封装
无线电源和园艺工具
太阳能备用充电器
储能系统
无人机
超声波
x射线系统
电子病床和病床控制
多参数病人监护仪
真空机器人
