LT3478 点击型号查看芯片规格书
LT3478和LT3478-1是单片升压DC/DC转换器,专门设计用于在宽可编程范围内驱动具有恒定电流的高亮度led。它们非常易于使用,并包括可编程功能,以优化性能,可靠性,尺寸和整体解决方案成本。这些设备可以在boost、buck- modelboost和buck-boost建模的驱动程序拓扑中运行。根据拓扑结构,它们可以提供高达4a的LED电流,这是其他单片LED驱动器无法比拟的水平。TheLT3478和LT3478-1是高功率LED应用的理想选择,包括汽车和航空电子照明,并提供16引脚热增强型TSSOP封装,具有e级或i级温度。

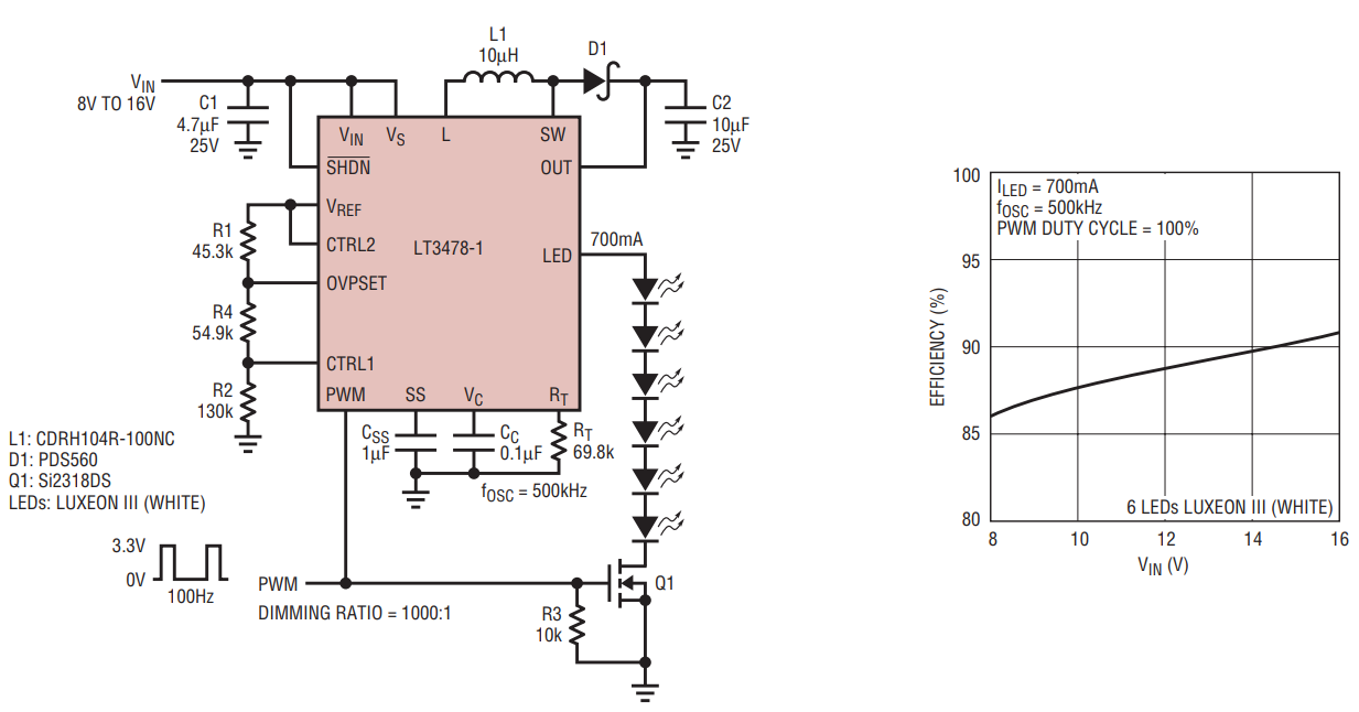
图1所示。汽车TFT液晶背光,15W, 6个LED在700mA,升压LED驱动器。
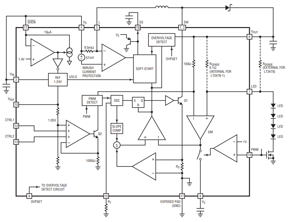
LT3478和LT3478-1的工作原理类似于传统的电流模式升压转换器,但使用led电流(而不是输出电压)作为控制回路反馈的主要来源。图2中的框图显示了每个部分的主要功能。这两个部分都使用高侧面电流传感,以扩展到降压和降压升压模式。LT3478-1通过集成电流检测电阻节省了空间和成本,并将最大LED电流限制在1.05 a。LT3478使用一个外部感测电阻,允许编程最大LED电流高达4A。

图2。LT3478和LT3478-1框图。
led保护和调光电流的编程
led是一种理想的照明解决方案,部分原因是它们通过简单的电流控制实现了广泛的调光范围。例如,汽车仪表盘和飞机驾驶舱等环境光照条件可能非常低的环境,需要高水平的PWM调光。TheLT3478和LT3478-1除了可选的10:1调光范围外,还提供3000:1PWM调光范围(保留LEDcolor)。
调光的电流控制是一个重要的功能,但同样重要的是避免超过led的最大额定电流。LT3478和LT3478-1可以很容易地设置最大电流和降低相对温度的最大电流。
最大LED电流
LT3478和LT3478-1使用CTRL1引脚的电压控制最大LED电流,除非该器件被设置为相对于温度的最大LED电流降额(使用下面描述的CTRL2引脚)。CTRL1引脚的电压可以使用一个简单的电阻分压器从V(REF)(见图3),从外部电压源,或通过直接连接到V(REF)引脚来设置最大电流。图4显示了LED电流与CTRL1引脚电压的关系。

图3。编程最大LED电流。

图4。LED电流vs CTRL1电压。
基于温度的最大LED电流降额
为了确保最佳的可靠性,LED制造商指定了最大允许LED电流超过温度的曲线(图5)。如果LED电流相对于温度没有降额,则有可能永久性损坏LED。

图5。LED电流降额曲线与环境温度。
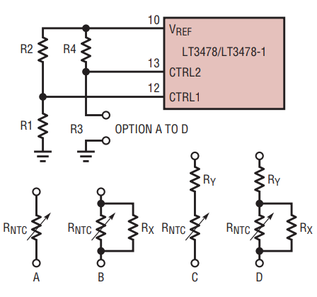
LT3478和LT3478-1通过CTRL2pin使能温度降额。只需通过温度相关的电阻分压器将CTRL2连接到V(REF),如图6所示。随着温度的升高,CTRL2处的电压下降。当CTRL2低于ctrl1时,CTRL2处的电压接管,设定最大led电流(图7)。

图6。编程LED电流降额曲线与温度(R(NTC)位于LED电路板上)。

图7。CTRL1和CTRL2电压与温度的关系。CTRL1的电压设定LED的最大电流,直到CTRL2的电压低于CTRL1。在这一点上(这里是25°C), CTRL2接管并将最大电流降额到上升温度。
led电流开始减小的温度和减小的速率可以通过所选的电阻网络/值来选择。表1列出了几个NTC电阻器制造商。村田电子特别提供了一个在线模拟器来选择所需的电阻组合,如图6所示,包括描述NTC电阻规格的目录。图5显示了使用选项C的flt3478 -1编程LED电流随温度下降的示例,如图6所示,其中R4= 19.3k, R(Y) = 3.01k和R(NTC) = 22k(NCP15XW223J0SRC)。LT3478和LT3478-1数据表中给出了如何通过手工计算确定这些值的更详细描述。
| 制造商 | 联系 |
| 村田电子北美公司 | www.murata.com |
| TDK公司 | www.tdk.com |
| Digi-Key | www.digikey.com |
调光
许多LED应用需要精确的亮度控制。LED亮度可以通过简单地降低编程的LED电流来降低,但是降低LED的工作电流会改变LED的颜色。这种方法被称为调光,可用于theLT3478和LT3478-1,通过降低CTRL1引脚的电压至低至0.1 v(从1V调光10:1)。如果色彩保存很重要,那么PWMdimming是一个更好的选择。
PWM调光
PWM调光(图8和图9)产生高调光比,没有电流相关的led颜色变化。PWM调光通过PWM引脚在lt3478和LT3478-1中实现。当PWM引脚处于高电平(T(PWM(ON))或低电平时,LED电流分别为最大值或关断。导通时间和平均电流由PWM引脚的占空比控制。因为LED总是在相同的电流下工作(最大由CTRL1设置),只有平均电流变化,在不改变LED颜色的情况下实现调光。

图8。PWM调光控制。

图9。PWM调光波形。
PWM调光并不新鲜,但实现高PWM调光比(需要极低的PWM占空比)的能力是具有挑战性的。lt3478和LT3478-1采用专利架构,在100Hz时实现超过3000:1的PWM调光比。图10、11和12所示的应用电路和波形显示,如果将PWM导通时间减少到仅3个开关周期(T(PWM(on)) < f(PWM) = 100Hz时3.3µs),则PWM调光比实际上可以超过3000:1。

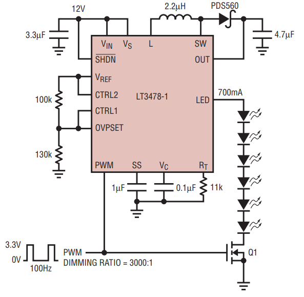
图10。Boost LED驱动器优化为高PWM调光比(3000:1):15W, 6个LED在700mA。

图11。图10中电路的LED电流与PWM调光比。

图12。图10电路的PWM调光波形。
图10中的简化波形和下面列出的准则解释了PWM占空比、PWM频率、PWM调光比和LED电流之间的关系。使用PWM引脚实现最大可能的PWM调光的策略不在关系中:

对于100Hz的PWM频率(f(PWM)), PDR为3000意味着PWM的on时间为3.3µs。
PWM频率越低,PWM调光比越大(对于固定的PWM时间)。然而,由于人眼可以看到低于80Hz的闪烁,因此PWM的工作频率是有限的。
较高的编程开关频率(f(OSC))改善了PDR,但降低了效率并增加了内部加热。一般来说,T(PWM(ON)MIN) = 3·1/f(OSC)(大约3个开关周期)。
应尽量减少输出电容的漏电流。当PWM引脚低时,LT3478和LT3478-1都会关闭从V(OUT)运行的任何电路。
对于更宽的调光范围,PWM和调光功能可以组合在一起,其中TDR = PDR·ADR
在哪里
TDR =总调光比
PDR = PWM调光比
ADR =调光比
PDR为3000:1,ADRof为10:1 (CTRL = 0.1V),则aTDR为30,000:1。
开路LED保护
输出电压具有可编程的最大值,以避免由于断开连接(openLED)然后重新连接而损坏led。在led断开期间,转换器可能会开环并驱动输出电压过高,从而损坏内部电源开关。大多数LED驱动器有一个固定的最大输出电压,以节省开关,但这可能是太高的重新连接串的LED。LT3478和LT3478-1提供可编程过压保护(OVP)级别,以根据串联led的数量限制输出电压。OVPSET引脚电压限制最大输出电压,由下式给出:
最大输出电压= OVPSET·41
OVPSET电压可以通过它自己的电阻分压器从V(REF)派生,通过添加一个电阻到用于定义CTRL1电压的分压器。ovpset程序电平不应超过1v,以确保开关电压不超过42V。
鲁棒运行:故障检测和软启动
为了在热插拔、启动或正常运行期间实现强大的性能,LT3478和LT3478-1监控系统参数以检测以下任何故障:V(IN) <2.8 v, SHDN & lt;1.4V,电感涌流大于6A,和/或输出电压大于编程的OVP。一旦检测到任何这些故障,theLT3478和LT3478-1立即停止开关,软启动针脚放电(图13)。当所有故障都被移除并且SS引脚放电到至少0.25V时,内部12µA电源以使用外部电容器C(SS)编程的速率为SSpin充电。SS引脚电压的逐渐上升相当于开关限流的递增,直到SS超过V(C)引脚电压。

图13。LT3478/LT3478-1故障检测及SS引脚时序图。
高效率:单独的电感和IC电源,可编程f(OSC), 60毫欧开关
LT3478和LT3478-1可以为IC和电感使用单独的电源,以优化效率和切换占空比范围。检测电感涌流使用V(S)和l引脚独立于IC的V(IN)电源(图2)。这允许V(IN)从系统中最低可用电源(至少2.8V)提供,最大限度地减少电源开关驱动器中的效率损失。然后,电感器可以从电源(2.8 v和36V之间)供电,更适合LED负载的占空比和功率要求。功率开关的开关频率可以定制,以达到系统所需的最佳电感尺寸和效率性能。60毫欧开关进一步提高效率,保持开关损耗到最低的高占空比操作。

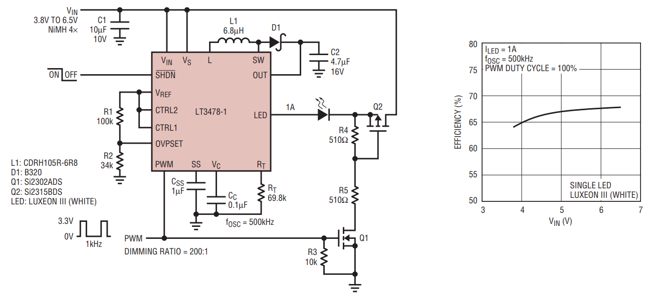
图14。便携式相机闪光灯:4W单LED在1A降压模式LED驱动器。

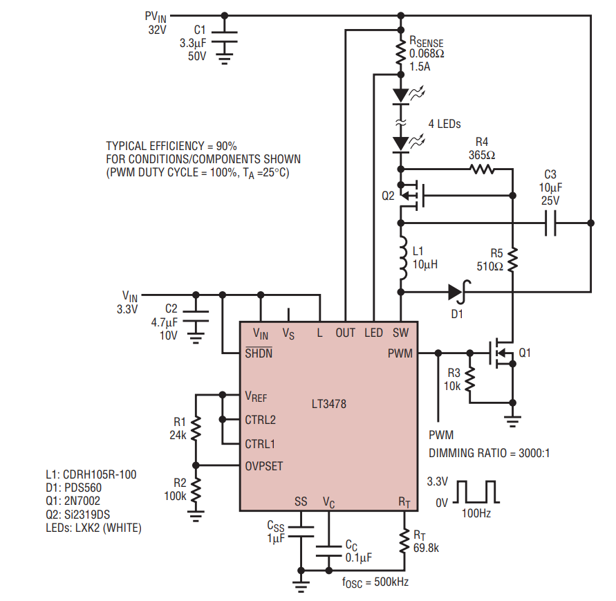
图15。大功率LED照明:24W, 4个1.5A buck-boost模式LED驱动器。
结论
LT3478和LT3478-1是理想的升压,降压或降压模式LED应用需要高LED电流操作和高PWM调光比。高4.5A峰值开关电流限制与新的正在申请专利的PWM调光架构相结合,使LT3478和LT3478-1能够为led电流提供高达4A的高PWM调光比。