LTC3610 点击型号查看芯片规格书
LTC3610是一款高功率单片同步降压稳压器,能够从高达24V的输入提供高达12A的电压,完整的解决方案占用很小的空间(图1)。它将降压控制器和功率mosfet集成到一个紧凑的9mm × 9mm QFN封装中。其高降压比,宽输入和输出电压范围以及高电流能力为以前需要单独的场效应管和控制器IC的许多应用提供了单一IC解决方案。其非常低的轮廓(最大0.9毫米)允许安装在电路板的背面,释放宝贵的前端板空间。

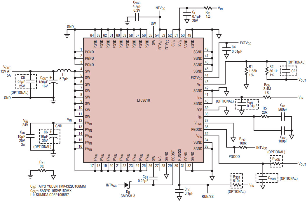
图1所示 谁说一个完整的高功率密度降压调节器需要很多空间?LTC3610能够从高达28V的输入提供高达12A的电压。它的低0.9毫米的轮廓允许它被安装在板的背面。
灵活的控制
由于LTC3610的恒定导通操作和谷电流控制架构,使得最小导通时间小于100ns,因此可以实现高降压比(图2)。输出电压接近V(IN)也是可能的(图5)。在任何一种情况下,效率都非常高,高达97%(图4和6)。同步操作在低占空比下提供高效率,而非同步变换器在大多数情况下将通过肖特基二极管的正向压降传导电流。瞬态响应(图3)很快,因为LTC3610会立即对负载增加作出反应。它不等待下一个时钟周期的开始进行响应,因此不存在时钟延迟。

图2 该转换器运行在550kHz,从极宽的5V-24V输入在12A时提供2.5V。

图3 LTC3610对8A暂态响应迅速(图2电路)。

图4 图2电路的效率与负载电流的关系。

图5 虽然LTC3610针对高降压比进行了优化,但它也可以调节超出许多DC/DC降压转换器范围的输出电压。例如,该原理图显示了一个500kHz稳压器,在高达5A的电压下提供12V,具有高效率和低输出纹波。

图6 图4电路的效率与负载电流的关系。
LTC3610可编程为两种轻负载工作:强制连续模式或间断模式。强制连续操作提供尽可能低的噪声和输出纹波。顶部MOSFET为编程导通时间打开,底部MOSFET为(剩余)关断时间打开。即使在空载时,电感电流也允许反转。
在不连续模式下,顶部MOSFET在预设导通时间内导通。然后(在短暂的非重叠期后)底部MOSFET导通,直到电流比较器检测到反向电感电流。当误差放大器在反馈节点V(FB)感知到一个小的下降时,它的输出(I(TH)引脚)上升,启动另一个周期。随着负载电流的增大,平均电感电流也随之增大。最终,恒定导通脉冲之间的间隔在电感电流达到零之前结束,此时电感连续导通电流。这一点是由占空比、电感值和恒定导通脉冲之间的间隔决定的。通过使用固定宽度的单准时脉冲,该模式在任何支持负载下提供良好控制的输出纹波。这个过程还可以防止反向电感电流,从而最大限度地减少轻负载时的功率损失。
导通时间由输入I(ON)引脚的电流和V(ON)引脚的电压根据一个简单的方程设定

将电阻R(ON)从V(IN)连接到I(ON)引脚,产生与V(IN)成反比的导通时间。
可调电流限制也内置。LTC3610的电感电流通过测量PGND和SW引脚之间的感测电阻上的电压来确定,其中底部MOSFET的R(DS(ON))约为6.5毫欧。电流限制是通过在V(RNG)引脚上施加电压来设置的,它设置了穿过感测电阻的相对最大电压。来自内部偏置的外部电阻分压器INTVCC可用于将V(RNG)引脚的电压设置在0.5V和1V之间,从而产生16A至19A的典型电流限制。将V(RNG)绑定到SGND默认电流限制为19A。
LTC3610还具有通过Run/SS引脚启用的软启动和锁存器关闭功能。将Run/SS拉至0.8V以下使LTC3610进入低静态电流关断状态,而释放引脚则允许1.2µa电流源为外部软启动电容器充电。当Run/SS上的电压达到1.5V时,LTC3610开始工作,I(TH)上的初始箝位约为0.9V。这可以防止启动过程中的电流超调。随着软启动电容器充电,I(TH)钳位增加,允许在满载电流下正常工作。如果输出电压低于稳压的75%,则认为是短路故障。在这一点上,一个1.8µa的电流放电电容器C(SS)。如果故障状态持续到Run/SS降至3.5V,控制器的过流锁存器关闭mosfet,直到Run/SS接地并释放。如果锁存器不需要关闭,则在Run/SS处的上拉电流源会破坏这一特性。
结论
很少有同步单片DC/DC转换器足够通用,可以用于低功耗便携式设备,如笔记本电脑和掌上电脑,以及高功率工业分布式电源系统。LTC3610的宽输入和输出范围,效率大于90%和高电流能力使其成为许多需要单独电源开关的解决方案的卓越替代方案。