LTC6400-20 点击型号查看芯片规格书
在过去的几年里,数字转换器的性能有了很大的进步。现在,12位、14位甚至16位adc的采样率都远高于100Msps。LTC6400差分放大器专门设计用于驱动这些高性能ADC输入,同时保持其出色的低噪声和高线性性能,同时工作在低3V或3.3V电源电压下。
如果抽样
除了更高的采样率外,adc的输入频率范围也得到了极大的扩展。您只能使用输入频率不大于采样率一半的ADC的日子已经一去不复返了。你问哈利·奈奎斯特是不是在坟墓里翻来覆去?不完全是。一般来说,将数字化的总信号带宽限制在采样率的一半仍然是一个好主意。然而,没有人说你必须从DC开始设置带宽。例如,使用100Msps ADC,您可以将带通限制在150MHz和200MHz之间的信号数字化。总带宽仍然是50MHz,这是采样率的一半,但是您操作的输入频率要高得多。
在现代通信接收机系统中,上述做法称为中频采样或欠采样。使用LT5557等下变频混频器将射频输入信号混合到中频频率。这个中频频率是数字化的,所有进一步的处理都是数字化的。为了使这种方法适用于未来无线基站的高性能接收系统,处理中频的信号路径必须是高度线性和低噪声的。LTC6400以一种在电路板空间和功耗方面都很有效的方式满足了这一需求。
史无前例的表现
图1显示了2V(P-P)输出信号的互调失真与输入频率的关系。LTC6400在-90dBc电平达到140MHz失真,在-70dBc电平达到几百MHz失真。以前,只有使用更高功率的射频增益块(通常甚至不是差分)才能实现这种性能。图2显示了等效OIP3(三阶输出截距点),它是一个射频性能值,表示与信号电平无关的输出线性度。

图1所示。LTC6400保持低互调失真高达数百MHz,允许高性能中频采样应用。

图2。LTC6400等效输出ip3在100MHz范围内超过50dBm,在250MHz范围内超过40dBm。
除了失真,中频ADC驱动器的另一个关键性能要求是低噪声贡献。LTC6400基于差分运算放大器,具有非常安静的1nV/√赫兹输入噪声密度。内部200欧姆差分输入电阻不可避免地增加了一些噪声,导致2.1nV/√赫兹总输入参考噪声密度。
在射频方面,当在匹配的200欧姆系统中终止时,这意味着噪声系数仅为6.1dB。由于LTC6400通常是接收器队列中ADC之前的最后一级,因此在它之前还有其他增益块。要表示一个分量的噪声对整个接收机实际输入的贡献,可以用它除以它之前的增益。因此,LTC6400的低6.1dB噪声系数允许非常低噪声的接收器设计。
另一种看待噪声的方法是SNR(信噪比)。LTC6400-20输出噪声密度为21nV/√赫兹(因为增益是10V/V)。如果将输入信号带宽限制为50MHz,则相当于148μV(RMS)的集成噪声。这允许相对于2V(P-P)满量程信号的74dB信噪比,与流行的14位adc(如LTC2249)兼容。
A深入了解
LTC6400差分放大器采用先进的互补双极硅锗(SiGe)工艺制造。因为锗原子比硅原子大,有选择地在硅工艺中加入一些锗会在材料的晶体结构中产生应变。这种应变实际上导致了有益的电学特性,例如更高的载流子迁移率和更精确的基宽控制,从而允许更快的晶体管。
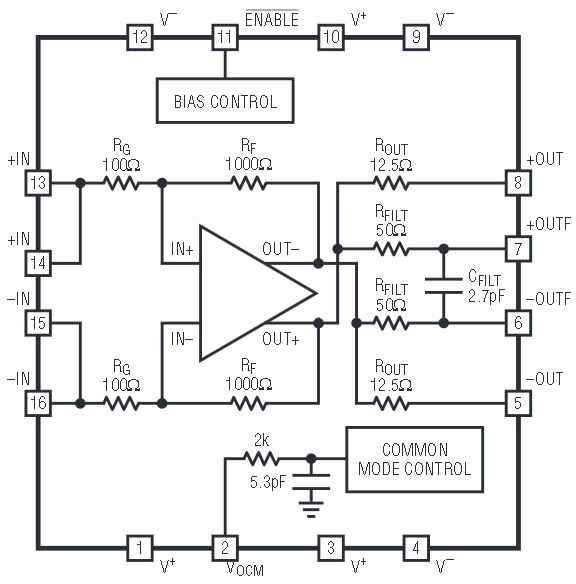
图3显示了LTC6400的框图。其核心是一个非常高速的差分运放。快速晶体管和流线型电路拓扑的结合使得运放相对于单位增益稳定传递函数的增益带宽乘积超过3GHz。此外,所有反馈电阻都集成在一起。除了明显节省空间之外,集成反馈网络还带来了几个设计优势:
运算放大器直接输入端的敏感求和节点不受电路板布局的影响,这使我们能够仔细控制该节点上的寄生电容量。否则,即使在该节点只有100飞法拉(例如由于电路板走线,封装引脚或键垫)也会在反馈网络的环路增益中导致不必要的极点。
如果反馈电阻不在芯片上,则反馈回路中会有两组键合线(在运放输出和输入处)。片上电阻消除了与运放输入端相关的键合线或引线电感,而运放输出端的电感则在反馈环路之外。在3GHz及以上的频率下,即使很小的1nH电感也会表现出明显的阻抗和相移,这将再次限制可实现的速度和性能。
由于增益是固定的且高于单位,我们可以在内部对运放进行反补偿,以实现给定闭环配置的最大可能开环增益。开环增益越大,反馈作用对非线性分量的抑制效果越好。此外,即使增益很高,这种补偿技术也能保持-3dB的宽带宽,如图4所示。

图3。LTC6400结合了一个非常高速的差分运算放大器和片上反馈电阻。

图4:LTC6400-20内部的运算放大器是内部失补偿的,因此即使闭环增益为10V/V (20dB),闭环-3dB带宽仍然是令人印象深刻的1.8GHz。
应用实例
图5显示了LTC6400驱动LTC2208的典型应用,LTC2208是一个16位130Msps ADC。在这种情况下,输入信号是单端,并通过直流阻塞电容加到LTC6400的+ In输入。(稍微小心一点,只要直流电压在放大器的输入共模范围内,信号也可以是直流耦合的。)从图3可以清楚地观察到,LTC6400-20的输入阻抗为200欧姆差分。66.5欧姆输入电阻将总输入阻抗更改为50欧姆,以提供与50欧姆源阻抗的匹配。另外,可以使用1:4变压器将放大器与50欧姆负载匹配。在其他情况下,源阻抗可能已经是200欧姆,不需要额外的组件。放置在-IN输入端的29欧姆电阻为内部运放提供了一个平衡的端接。

图5。LTC6400可以用最少的外部元件驱动高性能adc。
LTC6400由与ADC相同的3.3V供电,从而节省了对另一个电源轨的需求。它可以用3V轨道做同样的事情。其他驱动器解决方案需要5V或更高的电压才能将adc驱动到满量程并具有高性能。
LTC2208系列adc希望看到其输入摆幅以1.25V共模电压为中心。LTC6400使这一点变得简单:只需将ADC的V(CM)引脚连接到LTC6400的V(OCM)引脚,放大器的内部共模反馈环路确保输出围绕施加到V(OCM)的值中心摆动。对于偏好1.5V共模电压的adc,接口是相同的。
相关的部分
LTC6401-20是LTC6400-20的低功耗版本。LTC6401-20在3V或3.3V时仅消耗45mA。两种放大器都是引脚兼容的,具有相同的低噪声性能。LTC6401在高达140MHz的范围内保持出色的线性度,而功耗仅为LTC6400的一半。
结论
通过将新的SiGe工艺与精心创新的设计相结合,LTC6400在高频率下提供前所未有的性能,同时在低3V或3.3V电源电压下工作。一个微小的9mm(2)无引线封装,以及最少数量的外部组件,使您可以将驱动器直接放置在ADC输入端,提供最佳性能和紧凑的电路板布局。差分输出经过独特优化,可直接驱动高线性度的高速adc,同时低输入噪声保持了高性能接收系统的灵敏度。