HT97180点击型号即可查看芯片规格书
概述
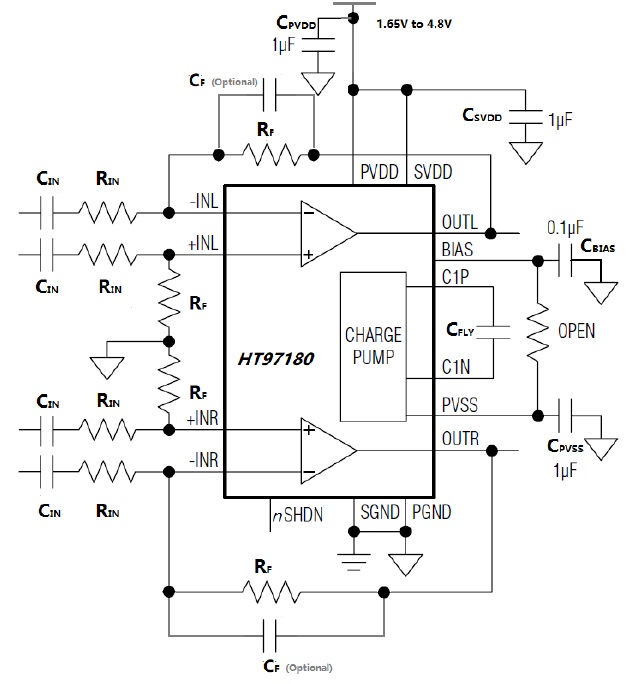
HT97180(L)是一款差分输入/单端输入、可直接输出驱动的耳机放大器/线路驱动器。4.2V供电时,器件可为32ohm耳机提供125mW的功率而不失真。器件可通过外部电阻调节增益(固定增益6dB版本需要提前定制)。器件在音频范围内具有卓越的THD+N表现。
器件具有较宽的电源工作范围,最低支持1.6V电源电压供电。
器件的启动时间为4.2ms,另130ms的版本需要提前定制。
器件内部集成电荷泵产生负电压,器件输出级由输入正电压和该负电压驱动,使得输出偏置在零电位,省去了大尺寸、容易引入失真的输出耦合电容。
器件使能开关时,没有咔嗒/噼噗声。
器件封装为3mm x 3mm, 16-pin QFN-PP,能在 -40°C 至+85°C 温度范围内工作。
特点
・输出无需隔直流电容
・卓越的低音效果
・无咔嗒/噼噗声
・低THD+N: 最低0.002%
・低噪声, VN:8μV
・支持单端输入和全差分输入
・1.65V至4.8V较宽的电源工作范围
・输出功率: 125mW (fIN = 1kHz, VDD=4.2V,
RL=32Ω, THD+N=0.1%)
・无铅封装, QFN16L-PP 3mm*3mm
应用
・耳机
・多媒体音频接口
・机顶盒
・蓝光/DVD播放器
・LCD电视
・音频消费电子产品
管脚排列及定义


典型应用原理图
