AD620点击型号即可查看芯片规格书
目录
| 1.AD620简介 |
| 3.引脚图 |
| 4.工作原理 |
AD620是一款低成本、高精度仪表放大器,仅需要一个外部电阻来设置增益,增益范围为1至10000。此外,AD620采用8引脚SOIC和DIP封装,尺寸小于分立电路设计,并且功耗更低(最大工作电流仅1.3mA),因而非常适合电池供电及便携式(或远程)应用。本文将介绍其的工作原理、引脚图以及应用电路。
AD620具有高精度(最大非线性度40ppm)、低失调电压(最大50HV)和低失调漂移(最大0.6HV/。C)特性,是电子秤和传感器接口等精密数据采集系统的理想之选。此外,AD620还具有低噪声、低输入偏置电流和低功耗特性,使之非常适合ECG和无创血压监测仪等医疗应用。

图1 AD620
由于其输入级采用Super[3eta处理,因此可以实现最大1.0nA的低输入偏置电流。AD620在1kHz时具有9nVA/Hz的低输入电压噪声,在0.1Hz至10Hz带宽上的噪声为0.28HV峰峰值,输入电流噪声为O.lpAA/Hz,因而作为前置放大器使用效果很好。AD620还非常适合多路复用应用,其0.01%建立时间为15us,而且成本很低,足以实现每通道一个仪表放大器的设计。
(1)易于使用
.增益通过一个外部电阻设置
(增益范围:1至10,000)
.宽电源电压范围(±2.3V至+18V)
.性能高于3运放分立仪表放大器设计
.采用8引脚DIP和SOIC封装
.低功耗,最大工作电流1.3mA
(2)出色的直流性能(B级)
.输入失调电压:50VV(最大值)
.输入失调漂移:0.6yV/。C(最大值)
.输入偏置电流:1.0nA(最大值)
.共模抑制比:100dB(最小值,G=10)
(3)低噪声
.输入电压噪声:9nV/yHz(1kHz)
.0.28yV峰峰值噪声(O.lHz至10Hz)
(4)出色的交流特性
.带宽:120kHz(G=100)
.0.01%建立时间:15¨s
(1)推荐值
.电源电压:±15V;
.电源电流:0.9mA;
.短路电流:±18mA;
.转换速率:1.5V/μs;
.工作温度(C级):-40~85℃。
(2)极限值
.电源电压:±18.0V;
.存贮温度(C级):-65~150℃;
.内部功耗:650mW;
.共模输入电压:±VS;
.差模输入电压:±25V;
.输出短路持续时间:无限制。

图2 绝对最大额定值
强调根据以上所列的绝对最大额定值可能会造成永久性损坏设备。这是一种压力额定值仅设备的功能操作在这些或任何以上这些表明在其他条件s业务这说明部分将得不到保证。曝光绝对最大额定值长时间的状况可能影响器件的可靠性。
AD620引脚图如图3所示

图3 AD620引脚图

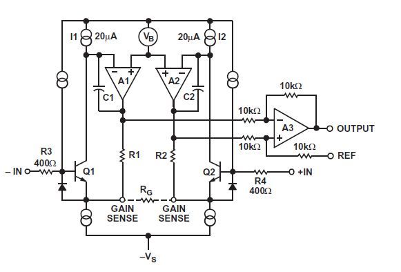
图4 AD620原理示意图
AD620 由传统的三运算放大器发展而成,但一些主要性能却优于三运算放大器构成的仪表放大器的设计,如电源范围宽(±2. 3~ ±18 V ) , 设计体积小,功耗非常低(最大供电电流仅1. 3 mA ) ,因而适用于低电压、低功耗的应用场合。
AD620 的单片结构和激光晶体调整,允许电路元件紧密匹配和跟踪,从而保证电路固有的高性能。AD620 为三运放集成的仪表放大器结构,为保护增益控制的高精度,其输入端的三极管提供简单的差分双极输入,并采用β工艺获得更低的输入偏置电流,通过输入级内部运放的反馈,保持输入三极管的集电极电流恒定,并使输入电压加到外部增益控制电阻RG上。AD620 的两个内部增益电阻为24. 7 k8 ,因而增益方程式为:
G =49.4 kΩ/R G + 1 (1)
对于所需的增益, 则外部控制电阻值为:
R G =49.4/(G - 1)kΩ (2)

图5 压力检测器电路
AD620 特别适宜于较高电阻值, 较低电源电压的压力传感器电路设计。AD620 的体积小、功耗低成为压力传感器的重要因素, 图5为3 k8、+ 5 V 电源供电的压力传感器电桥。在这样一个电路中, 电桥功耗仅为1. 7 mA ,AD620 和AD705 缓冲电压驱动器对信号调节,使总供电电流仅为3. 8 mA , 同时该电路产生的噪声和漂移也极低。

图6 心电图监测电路
在心电图监测电路设计中,信号的源阻抗极高、器件的便携特点,这就要求用低功耗、低供电电压的放大器进行设计,而AD620正是这种器件的最佳选择。图6为心电图监测电路中AD620的应用情况。而且AD620的低电压噪声改善了动态范围,使监测电路具有较好的性能,为了维持图中驱动环路的稳定性,应使电容C1 值选择适当的值。

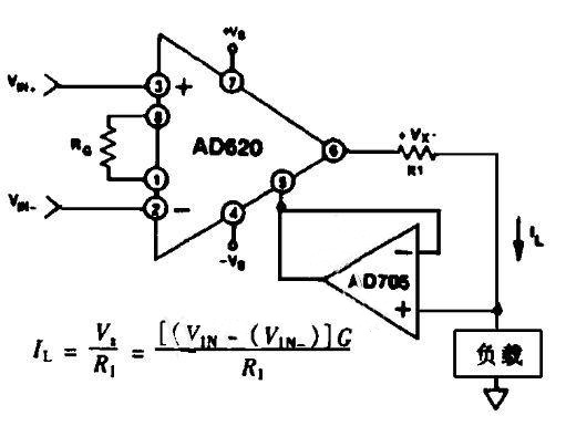
图7 精密电压电流转换
如图7所示,AD620与一运放组合可以设计成一个精密电压电流转换器,通过AD705 对AD620的参考端进行缓冲, 使之保持优。