TPS40400RHLR点击型号即可查看芯片规格书
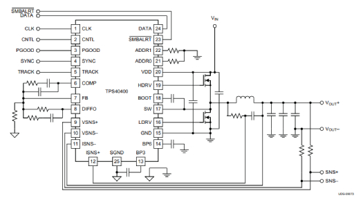
TPS40400RHLR是一款成本优化的灵活同步降压控制器,采用标称3V至20V电源供电。该控制器是一个模拟PWM控制器,允许通过PMBus™接口进行编程和监控。该器件的灵活特性包括可编程软启动时间、可编程短路限制和可编程欠压锁定(UVLO)。自适应反交叉传导方案用于防止功率FET中的直通电流。栅极驱动电压为6V,以更好地增强功率FET以降低损耗。通过感应电感两端或与电感串联的电阻两端的电压降来进行短路检测。PMBus可编程阈值与该电压进行比较,用于检测过流。当达到过流阈值时,将使用逐脉冲限流方案将电流限制在可接受的水平。如果过流状况持续超过转换器的7个时钟周期,则宣布故障状况并且转换器关闭并进入打嗝重启模式或锁定。可以通过PMBus接口选择该行为。
| 制造商 | 德州仪器 |
| 制造商产品编号 | TPS40400RHLR |
| 供应商 | 德州仪器 |
| 打包 | 切割胶带(CT) |
| 描述 | IC REG CTRLR 降压 PMBUS 24QFN |
| 详细描述 | 降压稳压器正输出降压PMBusDCDC切换控制器IC24-VQFN(5.5x3.5) |
| 类别 | 集成电路(IC)PMIC-稳压器-DCDC开关式控制器 |
工作温度 | -40°C~125°C(TJ) |
| 安装类型 | 表面贴装型 |
| 封装/外壳 | 24-VFQFN裸露焊盘 |
| 供应商器件封装 | 24-VQFN(5.5x3.5) |
| 基本产品编号 | TPS40400 |

TPS40400RHL
| 零件状态 | 在售 |
| 制造商包装说明 | |
| 符合REACH | 是 |
| 符合欧盟RoHS | 是 |
| 符合中国RoHS | 是 |
| 工厂交货时间 | 6周 |
| JESD-609代码 | e4 |
| 无铅代码 | 是的 |
| 终止次数 | 24 |
| ECCN代码 | EAR99 |
| 终端完成 | 镍/钯/金(Ni/Pd/Au) |
| 终端位置 | 四方 |
| 峰值回流温度(Cel) | 260 |
| 终端间距 | 0.5mm |
| 输出类型 | 晶体管驱动器 |
| 功能 | 降压 |
| 输出配置 | 正 |
| 输出数 | 1 |
| 输出阶段 | 1 |
| 电压-供电(Vcc/Vdd) | 3V~20V |
| 频率-开关 | 200kHz~2MHz |
| 占空比(最大) | 90% |
| 同步整流器 | 是 |
| 时钟同步 | 是 |
| 串行接口 | PMBus |
| 控制特性 | 电源良好,跟踪 |
| 案例/包装 | VQFN |
| 引脚数 | 24 |
| 占空比 | 90% |
| 最大占空比 | 90% |
| 最大频率 | 2兆赫 |
| 最大输入电压 | 20伏 |
| 最高工作温度 | 125℃ |
| 最大输出电流 | 30安 |
| 最大电源电压 | 20伏 |
| 最小输入电压 | 3伏 |
| 最低工作温度 | -40°C |
| 最小电源电压 | 3伏 |
| 输出电流 | 20安 |
| 输出电压 | 600毫伏 |
| 打包 | 切割胶带 |
| 静态电流 | 6mA |
| 开关频率 | 2兆赫 |
| 高度 | 1毫米 |
| 长度 | 5.5毫米 |
| 厚度 | 900微米 |
| 宽度 | 3.5毫米 |
| 属性 | 描述 |
| RoHS状态 | 符合ROHS3规范 |
| 湿气敏感性等级(MSL) | 2(1年) |
| REACH状态 | 非REACH产品 |
| 无铅 | 无铅 |
| 辐射硬化 | 不 |
输入工作电压范围:3V至20V
启用PMBus的模拟控制器
参考600mV±1%
远程电压检测放大器
内部6V稳压器和6V栅极驱动器
可编程过流保护
用于电流检测的电感电阻或串联电阻
可编程开关频率:200kHz至2MHz
电源良好指示灯
热关断
可编程软启动
内部自举二极管
预偏置输出安全
24引脚QFN封装
智能电源系统
电源模块
通信设备
计算机设备

TPS40400RHLR符号

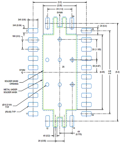
TPS40400RHLR焊垫

TPS40400RHLR 3D模型

TPS40400RHLR封装
| 型号 | 制造商 | 品名 | 描述 |
| TPS40400RHLT | 德州仪器 | 稳压芯片 | 3.0V至20V的PMBus同步降压控制器 |
德州仪器(英语:Texas Instruments, TI)是一家位于美国德克萨斯州达拉斯的跨国公司,以开发、制造、销售半导体和计算器技术闻名于世,主要从事数字信号处理与模拟电路方面的研究、制造和销售。它在25个国家有制造、设计或者销售机构。德州仪器是世界第三大半导体制造商,仅次于英特尔,三星;是移动电话的第二大芯片供应商,仅次于高通;同时也是在世界范围内的第一大数字信号处理器(DSP)和模拟半导体组件的制造商,其产品还包括计算器、微控制器以及多核处理器。德州仪器居世界半导体公司20强。