BQ771800DPJR点击型号即可查看芯片规格书
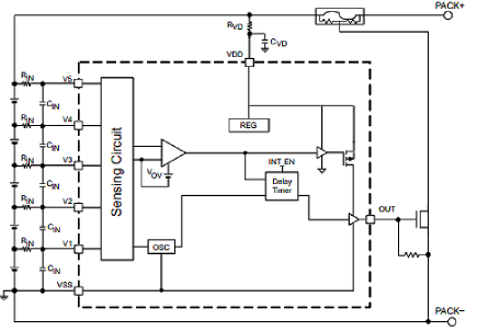
BQ771800DPJR系列产品为锂离子电池组系统提供过压监控器和保护器。借助德州仪器(TI)的这款过压保护器件BQ771800DPJR充电控制器,可以轻松监控电池状态。该产品将采用卷带包装运输,以便快速安装和安全交付。该设备在锂离子电池组上运行。此设备的最低工作电源电压为3V,最高为25V。此电池电量计的最低工作温度为-40°C,最高为110°C。每个电池都独立监控过压情况。为了更快地进行生产线测试,BQ7718xy设备提供了一种客户测试模式(CTM),大大减少了延迟时间。BQ771800DPJR器件中,内部延迟定时器在检测到任何电池上的过压情况时启动。延迟定时器到期后,输出被触发进入其活动状态(高或低取决于配置)。

BQ771800DPJR
| 制造商零件编号 | BQ771800DPJR |
| 产品分类 | PMIC-电池管理 |
| 制造商 | 德州仪器 |
| 描述 | IC BATT OV PROT LI-ION 8WSON |
| 包裹 | 8-WDFN 外露焊盘 |
| 包装 | 替代包装 |
| 系列 | BQ771800 |
| 功能 | 电池保护 |
| 电池化学 | 锂离子 |
| 故障保护 | 过电压 |
| 工作温度 | -40°C ~ 110°C (TA) |
| 供应商-设备-包 | 8-WSON (3x4) |
| 电池类型 | 锂离子锂聚合物 |
| 工作电源电压 | 3V至25V |
| 工作电源电流 | 2微安 |
| 最高工作温度 | +110摄氏度 |
| 最低工作温度 | - 40摄氏度 |
| 包装盒 | WSON-8 |
| 安装方式 | 贴片/贴片 |
| 零件状态 | 活性 |
| 高度 | 800毫米 |
| 长度 | 4毫米 |
| 厚度 | 750微米 |
| 宽度 | 3毫米 |
| 属性 | 描述 |
| RoHS状态 | 符合ROHS3 |
| 湿气敏感度(MSL) | 2(1年) |
| 无铅 | 无铅 |
REACH状态 | REACH不受影响 |
2节、3节、4节和5节串联电池过压保护
内部延时定时器
固定OVP阈值
高精度过压保护:±10mV
低功耗ICC≈1µA(VCELL(ALL)
每个电池输入的低漏电流<100nA
功能安全能力
可用于辅助功能安全系统设计的文档
封装尺寸选项:
小型8引脚QFN(3.00毫米×4.00毫米)
带引线的8引脚MSOP(3.00mm×5.00mm,包括引线)
手持园艺工具
手持电动工具
无线真空吸尘器
UPS备用电池
轻型电动车辆(电动自行车、电动踏板车、踏板辅助自行车)

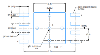
BQ771800DPJR封装
| 型号 | 制造商 | 品名 | 描述 |
| BQ771801DPJR | 德州仪器 | 电池管理芯片 | 过压保护2系列5系列芯锂电池,内置2节至5节锂电池内置延时过压保护功能 |
| BQ771802DPJT | 德州仪器 | 电池管理芯片 | 过压保护2系列5系列芯锂电池,内置2节至5节锂电池内置延时过压保护功能 |
| BQ771808DPJT | 德州仪器 | 电池管理芯片 | 过压保护2系列5系列芯锂电池,内置2节至5节锂电池内置延时过压保护功能 |
德州仪器(英语:TexasInstruments,简称:TI),是美国德克萨斯州一家半导体跨国公司,以开发、制造、销售半导体和计算机技术闻名于世,主要从事创新型数字信号处理与模拟电路方面的研究、制造和销售。除半导体业务外,还提供包括传感与控制、教育产品和数字光源处理解决方案。德州仪器(TI)总部位于美国德克萨斯州的达拉斯,并在25多个国家设有制造、设计或销售机构。德州仪器是世界第一大数字信号处理器(DSP)和模拟电路元件制造商,其模拟和数字信号处理技术在全球具有统治地位。在连续收购飞索半导体制造部门、成都成芯半导体之后,2011年德州仪器以65亿美元收购美国国家半导体(NationalSemiconductor),进一步强化德仪的模拟半导体巨头地位。