首页
规格书搜索
datasheet 下载
关于icspec
芯片求购
AMC23C14——具有可调阈值的双路快速响应增强型隔离式窗口比较器
元器件信息
2022-12-02 15:51
593
0
AMC23C14
点击型号即可查看芯片规格书
芯片规格书搜索工具-icspec
基本信息
描述:AMC23C14 是一款响应时间较短的双路隔离式窗口比较器。
厂商:TI
器件类别:隔离式比较器
产品图片
产品引脚功能图
产品功能框图
产品特性
较宽的高侧电源电压范围:3V 至 27V
低侧电源电压范围:2.7V 至 5.5V
双路窗口比较器:
窗口比较器 1:±20mV 至 ±300mV 可调阈值
窗口比较器 2:±300mV 固定阈值
支持正比较器模式:
Cmp0:600mV 至 2.7V 可调阈值
Cmp2:300mV 固定阈值
Cmp1 和 Cmp3:禁用
阈值调整基准:100µA,±2%
跳闸阈值误差:250mV 时为 ±1%(最大值)
传播延迟:290ns(典型值)
高 CMTI:15kV/µs(最小值)
开漏输出
安全相关认证:
符合 DIN VDE V 0884-11 标准的 7000VPK 增强型隔离
符合 UL1577 标准且长达 1 分钟的 5000VRMS 隔离
可在工业级工作温度范围内正常工作:–40°C 至 +125°C
主要参数
通道数:2
输出类型:Open-drain(漏极开路)
传播延迟时间 (µs):0.36
CMTI(共模瞬态抗扰度)(Min) (kV/µs):55
工作温度范围(℃):-40 至 125
产品应用
电机驱动
变频器
– Solar inverters
DC/DC 转换器
封装
资源链接
产品页面
数据手册
应用手册
DC Bus Positive Power Solution for Isolated Comparator
隔离式欠压和过压检测电路
文章
技术文章
Addressing the growing needs of fault detection in high-power systems
作者:Krunal Maniar
Get cerTIfied, not certi-FRIED! Electromagnetic compatibility testing explained (Part 4)
作者:Ian Williams
Using delta-sigma modulators for isolated high-voltage measurements
作者:Jose Duenas
Part III: Get CerTIfied, not certi-FRIED! Electromagnetic compatibility testing explained
作者:Ian Williams
其它技术交流渠道
TI E2E™ 设计支持论坛
设计工具
库/模型
CAD库文件
官网库文件
设计参考
参考设计
参考设计简述
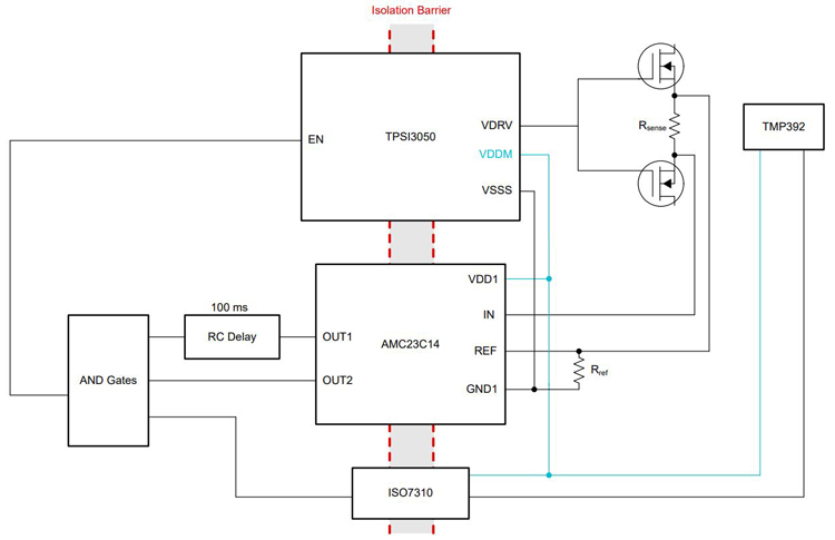
适用于交流固态延迟参考设计的过流和过热保护
特性
无需隔离式次级电源
3kVRMS 增强型隔离
最大 4A 的 500VDC/350VRMS 负载
两级过流保护
电流超过 2A 时,具有 100ms 负载断开延迟
电流超过 5A 时,负载即时断开
两级过热保护
温度超过 60°C 时,提供 LED 可视警告
温度超过 90°C 时,负载即时断开
系统框图
Design guide
原理图
PCB布局图
Gerber文件
物料清单
CAD文件
成品图片
评估板信息
评估板型号:AMC23C14EVM
评估板图片
评估板介绍
特性
高侧电源具有宽电压范围:3V 至 27V
具有可调阈值的双通道窗口比较器
支持仅正比较器模式
100µA 参考,用于阈值调整
传播延迟:390ns(最大值)
用户指南
AMC23C14EVM User's Guide
应用手册
隔离式欠压和过压检测电路
原理图
相关器件
SN74HCS09
与门
TMP392
双通道(过热和温热)、电阻器可编程温度开关
ISO6760L
集成式互锁、50Mbps 六通道 (6/0) 数字隔离器
购买渠道
官网购买
现货分销商网站购买
BOM2BUY
Digikey
Mouser
Arrow
TI 授权半导体经销商
联系TI
电话
+86-400-819-8694
+852-3704-4888
+65-6579-2446
+886-2-7724-9372
点击登录icspec
登录icspec成功后,会自动跳转查看全文
上一篇
TPU是什么?
下一篇
SN6507——低发射 36V 推挽式变压器驱动器
博客评论
还没有人评论,赶紧抢个沙发~
发表评论
提交
说明:
请文明发言,共建和谐网络,您的个人信息不会被公开显示。
分类
元器件信息
电子技术
芯片热门需求
芯片招聘
最新博客
TPU是什么?
一文了解 NOR Flash
校招 | 南芯秋招「加时赛」开启!(数字设计工程师、嵌入式软件、测试、封装工程师等)
聊聊存储短缺背景下的瑞芯微自救
校招|全志科技2026届秋招补录!(IC模拟设计、IC验证、IC数字后端、AI算法、硬件设计、软件等)