自动增益技术(AGC)在工业自动化闭环控制领域广泛存在,在工业控制当中,往往需要时变增益放大器以适应生产需求,或使时变增益具有一定的规律性以确保控制输出幅值的稳定从而减少输入窜扰噪声信号的干扰,为使系统调节迅速,本文设计了一款基于AGC芯片AD603和开关电源芯片MC34063结合的AGC控制器,巧妙利用MC34063的稳定的基准电压和动态电压调节输出接入AD603增益控制端来控制放大增益,达到系统输出幅度恒定的目的。
1.系统工作原理
系统采用AD603作为核心控件,辅之以开关电源芯片MC34063采集控制器的输出,通过MC34063输出电压传递给AD603的电压控制端,从而改变放大增益。系统工作原理框图如图1所示。

图1 系统工作原理框图
该闭环控制系统中,MC34063电路作为其反馈环节,动态采集系统输出信号的幅值,通过调节内部信号的占空比输出电压进而控制AD603的放大增益。图中反馈环节可替换成微处理器,微处理器通过A/D采集输出电压幅值,传递到微处理器芯片中进行信号处理,进而通过D/A输出控制电压反馈到整个系统的输入端,但这种方法过于繁杂,由于数字芯片上升与下降建立时间较长,影响整个系统的响应速度,并且对信号处理的算法要求比较高。创新利用广泛应用在电源技术中的开关电源芯片进行动态调节,全部属于模拟电路,运行速度明显具有一定的优势,并且开发成本较低有利于工业控制领域推广。
2.AD603
AD603是一款具有程控增益的芯片,低噪声,其有3种工作模式,分别对应不同的增益范围,为使控制更加广泛,选择最大的带宽模式为90MHz。其增益用分贝数表示,放大增益受控制电压控制成25mV/dB的线性关系,压摆率为275V/μs。正常工作时需要输入增益控制电压。其增益公式为:

式中:G为增益,dB;G0为增益起点,G0的大小由引脚连接方式决定。
本设计电路将VOUT与FDBK短路,G0=10dB即为宽频带模式(90MHz宽频带),AD603的增益范围G为-11.09~+31.05dB,VG在-500~500mV范围时呈线性范围,此增益控制电压VG由MC34063输出控制。AD603输入信号幅度UINP≤1.4V,实际的工控领域往往输入加干扰总和大于1.4V,若直接将此信号加入系统,失真较大并且长时间工作会损坏AD603,因此必须在之前加一个输入缓冲和衰减电路。
3.MC34063
MC34063是一款单片双极性集成电路,普遍应用于DC-DC变换器控制领域,价格便宜,在开关电源领域应用十分广泛,它能使用最少的外围元件实现开关式的升压、降压,工作频率0.1~100kHz。
传统的AGC控制器构成闭环控制系统,一般需要对系统输出进行A/D采样,之后将数据传送到单片机或计算机进行算法数据处理,评判产生执行信号D/A输出使得执行机构执行,在此反馈过程中,经过采样、算法处理和执行,明显消耗过多的时间,并且对于部分复杂的控制信号,算法数据处理要求较高,需要使用专门的DSP芯片,成本较高。因此采用单一的模拟电子电路实现闭环控制系统效率更高,成本更低。
受MC34063降压电路工作方式启发,通过利用MC34063动态调节输出电压特性,实现AD603增益控制电压的改变,是一种新的设计思路,并且实验验证切实可行,并且比程控方式更加简易迅速。图2为MC34063降压电路。

图2 MC34063降压电路
如图2所示,输入为+12V,输出为+5V,5脚对地基准电压为+1.25V,5脚对地接电阻R1=1.2kΩ,将输出和5脚之间接R2=3.6kΩ,根据电阻分压比,那么输出则被钳制在+5V,这样便实现了稳压输出。应用在AGC控制领域,则可把MC34063输出接控制器增益控制端,输入接控制器输出端。根据其工作原理,MC34063采集AGC控制器输出传输到5脚,其内部动态调节PWM占空比,动态改变AD603增益控制电压,并且能够规避系统的干扰,实现类似PID算法的功能时刻动态调节,从而取代算法数据处理机构,简单而有效,对工业自动化控制领域具有一定的借鉴意义。
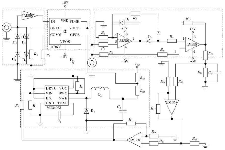
4.系统硬件电路图
图3为系统硬件电路图,该系统主要分为输入缓冲衰减电路、AD603自动增益放大器、输出幅度检测器和MC34063反馈电路。

图3 系统硬件电路图
4.1输入缓冲衰减电路
由于AD603输入信号幅度VINP≤1.4V,采用4个二极管钳位,根据二极管的单向导电性和硅的正向导通压降约为0.7V的特性,对输入特性进行限幅,满足了AD603的输入电压要求,跟随器起到隔离芯片的作用。如图3中的①部分。
4.2AD603自动增益放大器
AD603的3脚为信号输入端,2和4脚对地接R4=0、R5=0的电阻使工作更加稳定。5和7脚相连接输出,即AGC控制器的系统输出。1脚为增益控制电压VG端,此控制电压接到了MC34063的输出端,MC34063根据系统的输出产生相对应的增益控制电压VG。
4.3输出幅度检测器
由于工业控制领域,信号的形式只有直流的形式,交流信号也占有一定的比例,对于直流信号的控制可直接把系统输出传送给MC34063处理,但是对于交流信号必须要检测其幅值,因此设计如图3中③部分的电路。
常见的幅度检测器,如二极管整流桥,但只适用于输入电压远远大于二极管导通压降的情况,在AGC控制中,系统中信号往往是低压,所以不能使用,那么设计一款能够避免二极管导通压降的幅度检测器是十分有必要的。该幅度检测器通过二极管D6、D7在正负周期工作方式,巧妙避免其导通压降。在Multi⁃sim中进行电路仿真,得到幅值检测仿真图形如图4所示。经过RC充电便得到具有一定关系的直流电压值,图3中R13、R14中间结点电压为Uf,则其表达式为:

式中UINP为输入幅值,V。

图4 幅度检测仿真图
4.4MC34063反馈电路
R13、R14中间结点电压Uf经过一个同向放大器和一个加法器适当运算,接入MC34063的5脚,此时被钳制在5V,反推则Uf=1V,那么就能够动态维持AGC控制器系统输出电压幅值的稳定。当系统输入不稳定或有噪声干扰时,MC34063根据幅值检测结果动态改变输出电压值从而改变增益控制电压VG。如图3中下半部分,2脚输出电压经过开关式和特定的肖特基二极管充放电,适当衰减分压传递给AD603的1脚,这样便实现放大增益的自动调节,成功实现开关电源技术在自动控制增益领域的应用。
5.系统运行结果
实验设置是系统若输入直流信号,则输出恒定为+1V的直流;若输入交流信号,则输出幅值恒定为+1V的交流信号。实验中,进行2种输入方式的测试和验证,均满足设计要求。表1为输入直流信号部分实验数据,实验中AGC控制器输入接稳压源,不断调节输入电压。

表2为输入交流信号部分实验数据,实验中AGC控制器输入接UTG9002C信号发生器,不断调节输入正弦波幅值,输出接入示波器观察波形。观察发现,无论输入幅值变大变小,示波器波形基本不变,读出示波器波形幅值,填入表2。

结语
本文总结了基于AD603与MC34063的AGC控制器设计,经实验验证该AGC控制器有效,并符合设计要求。提出开关电源芯片在控制领域的新应用,由于内部调节PWM占空比的速度较快,能够替代传统的程控AGC控制器,其中MC34063也可用其他开关电源芯片替代,具有普遍适用性,设计简单,成本低,有重要的实用价值。