PDF资料:LM386
1.音频功率放大器概述
1.1产品功能
音频功率放大器是通过功率放大器(简称功放)给音频放大器的负载RL(扬声器)提供一定的输出功率。当负载一定时,希望输出的功率尽可能大,输出信号的非线性失真尽可能地小,效率尽可能高。
1.2性能指标
信噪比(S/N):又称为讯噪比,信号的有用成份与杂音的强弱对比,常常用分贝数表示。设备的信噪比越高表明它产生的杂音越少。
灵敏度:对放大器来说,灵敏度一般指达到额定输出功率或电压时输入端所加信号的电压大小,因此也称为输入灵敏度;对音箱来说,灵敏度是指给音箱施加1W的输入功率,在喇叭正前方1米远处能产生多少分贝的声压值。
阻尼系数:负载阻抗与放大器输出阻抗之比。使用负反的晶体管放大器输出阻抗极低,仅零点几欧姆甚至更小,所以阻尼系数可达数十到数百。
动态范围:信号最强的部分与最微弱部分之间的电平差.对器材来说,动态范围表示这件器材对强弱信号的兼顾处理能力。
响应:频率响应:简称频响,衡量一件器材对高、中、低各频段信号均匀再现的能力。对器材频响的要求有两方面,一是范围尽量宽,即能够重播的频率下限尽量低,上限尽量高;二是频率范围内各点的响应尽量平坦,避免出现过大的波动。
屏蔽:在电子装置或导线的外面覆盖易于传导电磁波的材料,以防止外来电磁杂波对有用信号产生干扰的技术。
1.3生产成本
电路简单,成本不高。
1.4应用领域
甲类功放失真最小,效率最低,发热最大。功率不易做的很大。乙类功放正负半周分别放大(推挽),引入多种失真,但效率高。甲乙类功放小信号时工作于甲类大信号时工作于乙类,兼顾失真和效率,是目前主流功放类型,合理设计电路精选元器件,可以做出很高的指标。丁类功放就是近年来兴起的数字功放,有极高的效率,也有相当高的技术指标,广泛用于小型电子产品中,比如汽车音响中。但丁类功放在音响发烧友中还没有得到普遍认可。
2.1功能
LM386是专为低耗损电源所设计的功率放大器。它的內建增益为20,透过pin1和pin8脚位间电容的搭配,增益最高可达200。LM386可使用电池为供应电源,输入电压范围可由4V-2V,无作动时仅消耗4mA电流,且失真低。
2.2工作参数
| 工作项目 | 规格 | 测试环境 |
| 电流 | 4mA~8mA | Vs=6V, Vin=0V |
| 电压 | 4V~5V | |
| 功率 | Min=250mW,Typ=325mW | VS = 6V, RL =8Ω, THD = 10% |
2.3内部电路
LM386内部电路原理图如图1所示。与通用型集成运放相类似,它是一个三级放大电路。
第一级为差分放大电路,V1和V2、V4和V6分别构成复合管,作为差分放大电路的放大管;V3和V5组成镜像电流源作为V2和V4的有源负载;V1和V6信号从管的基极输入,从V4管的集电极输出,为双端输入单端输出差分电路。使用镜像电流源作为差分放大电路有源负载,可使单端输出电路的增益近似等于双端输出电容的增益。
第二级为共射放大电路,V7为放大管,恒流源作有源负载,以增大放大倍数。
第三级中的V8和V10管复合成PNP型管,与NPN型管V9构成准互补输出级。二极管V12和V11为输出级提供合适的偏置电压,可以消除交越失真。
引脚2为反相输入端,引脚3为同相输入端。电路由单电源供电,故为OTL电路。输出端(引脚5)应外接输出电容后再接负载。电阻R5从输出端连接到V4的发射极,形成反馈通路,并与R4和R6构成反馈网络,从而引入了深度电压串联负反馈,使整个电路具有稳定的电压增益。

图1
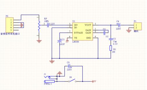
3.1、原理图设计
设计功能要求:当负载一定时,希望输出的功率尽可能大,输出信号的非线性失真尽可能地小,效率尽可能高,并以要求的音量和功率水平在发声输出元件上重新产生真实、高效和低失真的输入音频信号。
设计步骤:
第一,依据功能想芯片,从而设计电路
第二,对芯片的性质,特性进行了解。
第三,用DXP软件画出电路原理图。

LM386引脚2为反相输入端,3为同相输入端;引脚5为输出端;引脚6和4分别为电源和地;引脚1和8为电压增益设定端;使用时在引脚7和地之间接旁路电容,通常取10μF。
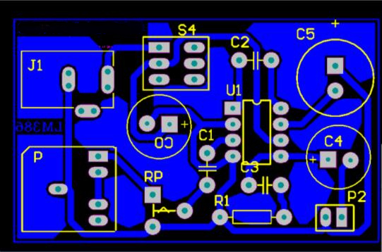
3.2印刷电路板设计(PCB)
依照原理图,进行制作PCB,进行布线。
