海光信息合并中科曙光

电子技术   2025-08-25 09:49   506   0  

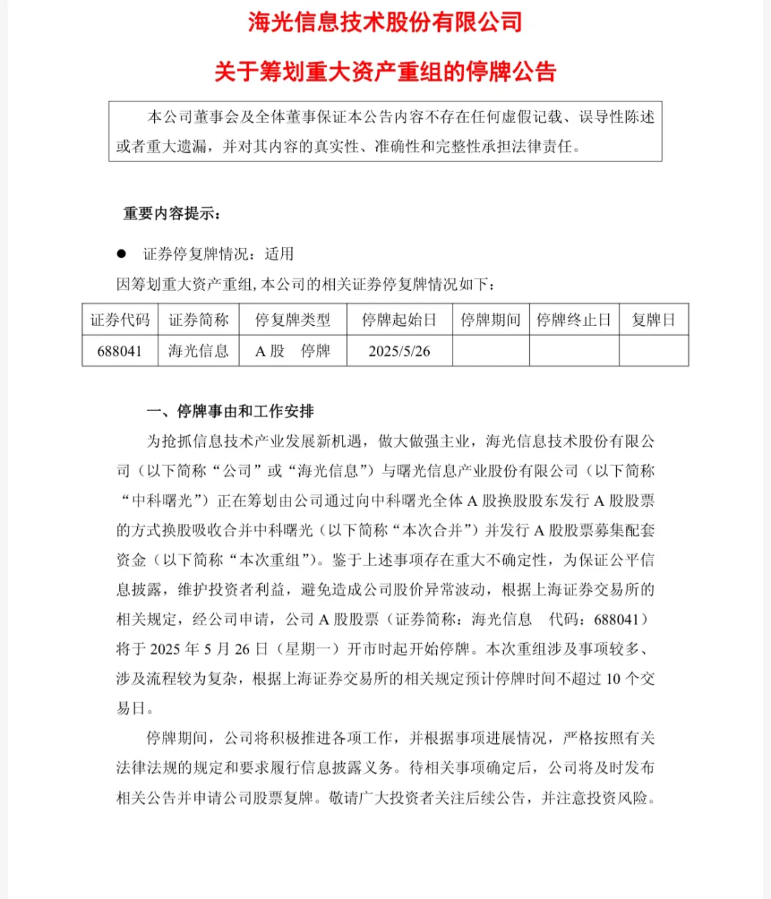
5月27日,海光和中科曙光同时发布公布:海光信息合并中科曙光,共同抢占信息技术发现新机遇,做大做强主业!


6636_bodg_3955.webp


6661_ouqi_3043.webp



海光信息:成立于2014年,主要从事高端处理器、加速器等计算芯片产品和系统的研究,国内中高端CPU、DCU芯片最强厂商之一。


中科曙光:成立于2006年,是在中国科学院计算技术研究所的推动下组建的,专注于高性能计算、服务器、存储及云计算等领域的研发与产业化,是目前国内最强高性能服务器供应商之一。


转自-懂点技术的采购YJ

数据源于网络,错改,侵删!


登录icspec成功后,会自动跳转查看全文
博客评论
还没有人评论,赶紧抢个沙发~
发表评论
说明:请文明发言,共建和谐网络,您的个人信息不会被公开显示。