随着RKE在新车市场和售后配件市场的普及,遥控门禁(RKE)系统在汽车用户中越来越受欢迎。本篇应用笔记介绍了RKE系统并讨论系统设计如何满足发射距离、电池寿命、可靠性、成本等各项要求。该应用笔记给出了实际电路和设计方法,并提出双向通信系统在未来的发展趋势。
遥控门禁(RKE)系统已经备受用户的青睐,北美80%以上、欧洲70%以上的新车均安装了RKE系统。除了显而易见的便捷性,RKE用于开启汽车制动装置的技术还具有防盗作用。欧洲汽车生产厂商与保险公司合作,要求购置汽车保险时汽车要安装RKE系统。德国已开始推行这一政策,预计在几年内会扩展到整个欧洲。
大多数RKE系统采用单向(单工)通信,但第二代、第三代RKE系统将提供返回到钥匙的逆向通信双工操作,可以通知车主需要加油或需要增加左前轮胎压。
RKE系统包括钥匙扣(或钥匙)中的一个无线发射器,它向安装在车内的接收器发出一串短脉冲数子信号,信号经过解码,通过接收器控制传动机构,打开或关闭车门或行李箱。在美国和日本该无线载波频率为315MHz,欧洲则使用433.92MHz (ISM频段)。日本的RKE系统采用频移键控FSK调制,其他绝大部分国家则采用幅移键控ASK调制,它的载波幅度调制在两个电平。为了减小功耗,通常取低电平接近于0,于是产生了开关键控(OOK)调制。
典型的RKE系统(图1)是在钥匙扣或钥匙上安装一个微控制器。对于汽车而言,按下控制装置一个按钮,将唤醒微控制器。微控制器向钥匙的射频发射器送出一串64位或128位的数据流,经过载波调制,用简单的环状印制板天线(虽然效率不高,但环状天线可以设置在PCB上,造价低廉,使用广泛)辐射出去,实施开锁操作。

图1. RKE系统包括一个钥匙扣发射电路(图中下部)和车辆内部的接收机(图中上部)
在车辆中,射频接收器捕捉到发射数据,并直接将它传到另一个微控制器,完成解码后发出正确的控制信息,以启动引擎或打开车门。具有多个按钮的钥匙控制器还可以选择打开驾驶门、全部车门或行李箱等。
数据流以2.4kbps至20kbps速率发射,通常由以下字段组成:前导码、操作码、校验位和"滚动码",滚动码在每次使用后会修改自身数值,以保证车辆的安全性。如果没有滚动码,发送的信号可能会意外地开启另一车辆,或由于发射码每小偷盗取,然后用它开启车辆。
有几个主要目标支配着RKE系统的设计。与所有大批量生产的汽车零部件一样,它们都必须具备低成本和高可靠性。发射机和接收机都应该消耗最小功率,因为更换钥匙控制器的电池非常麻烦,为汽车电池充电更为复杂。RKE系统设计人员一方面要关注这些要求,另一方面还必须确保一定的接收灵敏度、载波容限以及其它技术参数,在满足低成本、小电流限制的情况下,实现最大的发射范围。
其它的限制包括:当地对近距离通信设备的管理规定,例如美国的FCC规定。近距离通信设备不需要申请许可证,但产品本身受各国的不同法律和规则制约。对于美国,相关管理文件是联邦政府管理条例(CFR),标题47的第15部分,它覆盖了260MHz至470MHz波段(15.231节)和902MHz至928MHz波段(15.249节) (请参考: )。
以下提供了一些FCC标准对RKE设计的限制。
按照15.231节规定,允许设备发射命令或控制信号、 ID码,允许在紧急情况下发射无线控制信号,但不能是声音或图像信号、玩具控制信号或连续数据。
传输时间不能超过5秒;只有当重复传输频率低于每小时一次时,才允许固定间隔、持续时间可以达到1秒(最长)的发射周期。
发射天线三米以内的最大场强在3750µV/m到12500µV/m以内,线性正比于基频频率(260MHz至470MHz)。
频带内下降20dB的频偏不超过中心频率的0.25%;杂散辐射应该比基频信号的增益衰减20dB。
以下各部分详细探讨与RKE系统设计相关的问题,先从载波频率的产生开始。
第一代RKE电路使用了声表面波(SAW)器件产生发射器的RF载波和接收器的本振(LO)。不幸的是,SAW器件初始频率的不确定性至少为±100kHz,并且随温度变化其频率稳定性相对较差。在接收端,如果IF通带过宽,则在接收载波时会收到过多的噪声,从而限制了汽车响应钥匙控制信号的距离。
目前可以代替SAW器件的方案是选择基于晶体的锁相环(PLL)。PLL的使用主要源自日益严格的RF辐射规则,尤其是在欧洲和日本。使用晶振PLL的发射器比使用SAW谐振器的发射器价格略微贵一点,但精度一般提高十倍。因此接收器具有较窄的IF带宽,由于提高了SNR,可以提高发射距离。
早期的SAW器件设计工作在带宽为1.74MHz的433MHz频段(433.05MHz至434.79MHz)的中点,以保证在工艺和温度变化时保证系统的可靠性。因此,对标称载波频率为433MHz的应用,现在频率是433.92MHz,于是必须根据这一频率选择PLL晶体。
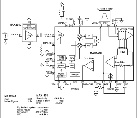
目前,发送和接收芯片均内置锁相环,只需要一个外接晶振,以产生有效的RKE信号(参考本文补充说明:用于RKE的IC)。例如,Maxim的 MAX1470 PLL包含64分频电路和低端注入的10.7MHz中频电路(该芯片可以工作在433.92MHz,但在315MHz,其镜频抑制能力最佳)。按照315MHz工作频率,所要求的晶体频率为f(XTAL) = (f(RF) - 10.7)/64 = 4.7547 (单位为MHz)。该IC要求在XTAL1和XTAL2引脚加上振荡频率为315MHz的晶体和一个5pF的电容。关于晶体频率的调节,请参考 应用笔记1017:如何为MAX1470超外差接收机选择石英晶体振荡器 。
由于电池的使用寿命非常重要,RKE系统采用了各种技术降低工作电流和"开机时间"。接收器PLL的压控振荡器(VCO)是这一设计细节的范例,接收器需要保持几乎不间断的检测状态,以免漏过打开车辆的命令;而为了省电需要尽可能地将其置于关机状态,甚至在检查之间的短暂间隔内。
控制器的发射装置通常连续发送4组10ms的数据流(共计40ms左右),以确保接收器至少捕捉到它们中的一组。接收器可以每隔20ms执行一次查询操作,力图至少捕获两组数据,以便有足够的余量消除时序误差和噪声。译码时间大约需要0.75ms (足够接收7或8位数据),用来判断是否为有效数据。
除了译码时间外,轮询操作必须首先具备接收器"唤醒"和稳定时间。大多数放大电路可以快速唤醒,但VCO晶体是机电元件,它需要一定的起振时间,当然,它还需要更长的时间才能稳定在所要求的频率。对于传统的超外差接收机,该时间通常需要2ms至5ms。而MAX1470的VCO从上电到晶体稳定振荡只需0.25ms。于是,在每20ms内,通过唤醒检测发射信号只需要1ms (0.75ms解码、0.25ms稳定) (图2)。可快速唤醒的MAX1470工作电压为3.3V,而不是5V,这是节省能量并延长电池寿命的四个或五个因素中的一个(相对于传统的超外差接收机)。

图2. 为监测钥匙控制器的发送数据,在解码收到信号之前,RKE接收器必须分配时间,用来唤醒和建立稳定
严格来讲,RKE是近距离通信技术,有源系统的传输距离可以达到20m,无源RKE系统的通信距离是1至2m,既使是近距离传输,保证低功耗和低成本设计对于RF电路也是一个挑战。为简单起见,发射器和接收器的天线由PCB上的环形或矩形印制导线组成,并用一个简单的LC网络,以达到天线与发射器或接收器芯片的阻抗匹配(参考 应用笔记1830:How to Tune and Antenna Match the MAX1470 Circuit) 。
由于FCC规定必须使用低发射功率,小的电池容量以及发射天线朝向的不确定性等因素,要求RKE接收芯片具有极高的灵敏度。提高接收灵敏度的一个方法是增加一个低噪声放大器(图3),但这种方法会降低动态范围,在具体应用中可能无法接受。可以考虑一下对MAX1470超外差接收器的分析。

图3. 添加一个外部LNA (MAX2640),提高接收灵敏度,但降低了三阶交调截点
接收灵敏度取决于它的噪声系数、载波调制检波所要求的最低信噪比S/N和系统的热噪声:
S = NF + n(0) + S/N, 式1
其中,S为所要求的最小信号电平,以dBm为单位;NF为接收器的噪声系数,以dBm为单位;n(0)为接收器的热噪声功率,以dBm为单位;S/N为满足信号检波的输出信噪比,以dBm为单位(通常基于可接受的误码率)。
为简化起见,对基于曼彻斯特编码的数据,估计其S/N为5dB,根据定义,可以得到:
n(0) = 10log(10)(kTB/1E-3),
其中,k为玻尔兹曼常数(1.38E-23),T为温度,以开氏度为单位;B为系统噪声带宽,在室温(T = 290°K)下,1Hz带宽时, n(0) = -174dbm/Hz。相对300kHz IF带宽, n(0) = - 119dbm。
假定系统灵敏度(S)是-109dBm,用式1可以算出噪声系数NF = 5dB。噪声系数(NF)与噪声因数(F)之间的关系为:(NF)(dB) = 10logF,其中F = 10(NF(dB)/10)。所以,F = 3.162。对于多个双端口部件级联的情况,噪声系数为:
F(Total) = F1 + (F2-1)/G1 + (F3-1)/(G1*G2) + . . . 式2
利用式2可以对系统增加了外部LNA时的新噪声因数进行计算。对于Maxim的MAX2640 LNA,NF = 1dB、增益 = 15dB (也就是,F1 = 1.26,G1 = 31.62)。原系统的噪声因数是3.162,所以,F(Total) = 1.327,即1.23dB,代入式1得到:
S = 1.23 - 119 + 5 = -112.77dB。
假定原灵敏度是-109dB,加上LNA后仅仅获得了3.77dB的提高。考虑三阶交调截点(IIP3)对动态范围的影响,MAX1470有16dB的内部LNA增益和-18dBm的内部混频器IIP3,而总的IIP3为-34dBm。加上具有15dB增益的外部LNA,将这个数字降低到-49dBm。因此外部LNA的加入对灵敏度大约有4dB的改善,但系统动态范围降低了15dB! 对于指定的应用场合,必须考虑这种折衷。
下一步RKE系统的发展将会涉及双向(半双工)通信,目前它已经以"无源RKE"的形式应用在某些高端车辆中。当驾驶人员靠近汽车时,汽车发射装置不断轮询,以确定驾驶人员的接近。在一定范围内(1至2米),控制器和车辆建立双向通信,并打开车门。目前的双向系统除了包含确认功能(确认车门已锁)之外,还包含遥控启动功能,它使驾驶者在一段距离之外可以启动发动机。
未来的发展可能包括轮胎气压检测(TPS)技术,与无源RKE一样,当前TPS仅用于某些卡车和豪华汽车。TPS系统与RKE有很多相似之处,将类似于RKE的控制器与测压、测温传感器集成在一起,安装在每只轮胎的阀座上。每只车胎定时向车内的接收器(类似于RKE接收器)发送信息,向驾驶员提供出现任何轮胎问题的预警。TPS和RKE具有很多相似之处(近距离、简单调制、需要省电等等),未来的系统很可能会通过共用和合并电路降低成本。
RKE有可能演变成一种半双工系统,在打开车门之前,通知司机汽车的状态以及是否需要加油等。如果证明RKE耐用、可靠,它将逐步淘汰目前的钥匙和开启车门的相关硬件。
Maxim是为数不多的可以提供RKE产品的厂商之一,可生产特定功能的用于RKE市场的集成电路。对于钥匙扣控制器,Maxim提供目前业界最小的300MHz至450MHz发送器— MAX1472 ,该器件采用微型3mm × 3mm、8引脚SOT23封装。其2.1V 至3.6V的供电范围使器件可以采用单节锂离子电池供电,待机模式下仅消耗5nA电源电流。
在传输曼彻斯特编码数据时,MAX1472支持高达100kbps的数据传输速率,消耗3.0mA和5.5mA电源电流,同时可向50欧姆负载提供-10dBm至+10dBm的输出功率。基于晶体的锁相环产生精确的载波频率,允许接收器使用较窄的IF带宽,从而提高传输距离。为了降低功耗,内部振荡器可快速起振,发出使能信号之后,启动时间仅需220µs。
对于汽车上的接收器,可以考虑使用300MHz至450MHz的超外差ASK接收器 MAX1473 。该器件具有-114dBm的高灵敏度,且全差分混频器具有50dB的镜频抑制。MAX1473优化工作于315MHz或433MHz。该芯片采用3.3V或5V电源,包括低噪声放大器(LNA)、全差分镜频抑制混频器、基于晶体的PLL提供本振,并具有接收信号强度指示(RSSI)的10.7MHz IF限幅放大器。内部数据滤波器和数据限幅器提供数据输出,另外,还可选择接收器MAX1470,该芯片与MAX1473类似,区别是只是优化工作于315MHz,工作在3.0V至3.6V电源范围。