在对数放大器应用中,直流对数放大器在压缩传感器信号动态范围的应用中仍然占据主导地位,是一种高性价比的解决方案。本文推导了直流对数放大器的传输函数,从双极型晶体管的V(BE)到IC特性。讨论了目前集成直流对数放大器的电路结构以及各种误差对对数性能的影响,并给出了MAX4206设计范例。最后,还给出了通过校准改善对数放大器性能的方法以及设计细节。
本文还发表于Maxim工程期刊,第56期(PDF, 950kB)。
半个多世纪以来,工程师一直采用对数放大器来压缩信号和进行计算。尽管在计算应用中,数字IC几乎全部取代了对数放大器,工程师还是采用对数放大器进行信号压缩。因此,对数放大器仍旧是许多视频、光纤、医疗、测试以及无线系统中的关键元件。
顾名思义,对数放大器的输出和输入之间为对数函数关系(由于对应不同的底,对数函数之间仅差一个常数系数,因此对数的底并不重要)。利用对数函数,您可以压缩系统信号的动态范围。将宽动态范围的信号进行压缩有多种优点。组合应用对数放大器和低分辨率ADC通常可以节省电路板空间,并降低系统成本。否则,可能需要采用高分辨率ADC。而且,通常当前系统中已经包含低分辨率ADC,或者微控制器已内置这种ADC。转换成对数参数也有利于很多实际应用,例如以分贝表示测量结果的应用,或者转换特性为指数或近似指数的传感器应用。
上世纪90年代,光纤通信领域开始采用对数放大器电路来测量某些光学应用中的光信号强度。在这之前,精密对数放大器IC不但成本高,而且体积也较大;只有少数电子系统能承担这种高昂的成本。这些IC解决方案的唯一替代方案是采用分立元件构建对数放大器。由分立元件构建对数放大器不但电路板面积更大,而且通常对温度变化敏感,必须仔细进行设计和布板。还需要各构成元件之间高度匹配,以便在较宽的输入信号范围内保证良好的性能。从那以后,半导体制造商开发出了体积更小、价格更低的集成对数放大器产品,其温度特性较好并且也增加了更多功能。
对数放大器主要分为3类。第一类是直流对数放大器,一般处理变化较慢的直流信号,带宽可达到1MHz。毫无疑问,最普遍的实现方法是利用pn结固有的对数I-V传输特性。这些直流对数放大器采用单极性输入(电流或者电压),通常是指二极管、跨二级管、线性跨导和跨阻对数放大器等。由于采用电流输入,直流对数放大器通常用于监视宽动态范围的单极性光电二极管电流—值或者比例值。不但光纤通信设备需要光电二极管电流监视功能,化学和生物样品处理设备中也可以找到这种电路。也有其它类型的直流对数放大器,例如基于RC电路时间-电压对数关系的对数放大器。但是这种电路一般比较复杂,彼此差异较大,分辨率和转换时间与信号有关,并且对温度变化比较敏感。
第二类对数放大器是基带对数放大器。这类电路处理快速变化的基带信号,适用于需要对交流信号进行压缩的应用(通常是某些音频和视频电路)。放大器输出与瞬时输入信号的对数成正比。一种特殊的基带对数放大器是“真对数放大器”,其输入双极性信号,并输出与输入极性一致的压缩电压信号。真对数放大器可用于动态范围压缩,例如射频IF级和医疗超声波接收器电路等。
最后一类对数放大器是解调对数放大器,或连续检波对数放大器。这类对数放大器对RF信号进行压缩和解调,输出整流信号包络的对数值。RF收发器普遍采用解调对数放大器,通过测量接收到的RF信号强度来控制发射器输出功率。
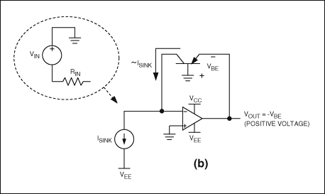
在典型的基于pn结的直流对数放大器中,采用双极型晶体管来产生对数I-V关系。如图1所示,运算放大器的反馈通路采用了晶体管(BJT)。根据所选的不同晶体管类型(npn或者pnp),对数放大器分别是电流吸收或者电流源出型(图1a和1b)。采用负反馈,运算放大器能够为BJT的基-射结提供足够的输出电压,可确保所有输入电流由器件的集电极吸入。注意,悬浮二极管方案会使运放输出电压中包含等效输入失调;基极接地的方法则不会出现这一问题。

图1a. 直流对数放大器的基本BJT实现方案,具有电流吸收输入,产生负输出电压

图1b. 将BJT由npn型改为pnp型,对数放大器变为电流源出电路,输出为正极性。
增加输入串联电阻后,直流对数放大器也可以采用电压输入。采用运算放大器的虚地作为参考端,输入电压通过电阻转换为成比例的电流。显然,运算放大器输入失调必须尽可能小,才能实现精确的电压-电流转换。双极型晶体管实现方案对温度变化敏感,但采用基准电流和片内温度补偿能够显著降低这种敏感性,下文将对此进行讨论。
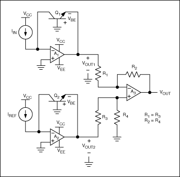
在图2所示电路中,BJT对数放大器具有两个输入:I(IN)和I(REF)。如上一节所述,输入到I(IN)的电流使运算放大器A(1)输出相应的电压:

其中:
k = 1.381 x 10(-23) J/°K
T = 绝对温度(°K)
q = 1.602 x 10(-19)°C
I(C) = 集电极电流(mA或与I(IN)和I(S)的单位相同)
I(IN) = 对数放大器输入电流(mA或与I(C)和I(S)的单位相同)
I(S) = 反向饱和电流(mA或与I(IN)和I(C)的单位相同)
(在等式1中,“ln”表示自然对数。在后面的等式中,“Log(10)”表示以10为底的对数)。

图2. 采用两个基本BJT输入结构,并从V(OUT1)中减去V(OUT2),可在输出端消除I(S)的温度影响。剩余的“PTAT”影响,可通过选择合适的RTD (电阻温度探测器)以及差分放大器的增益设置电阻,使其降至最低。
尽管该表达式清楚地表明了V(OUT1)和I(IN)之间的对数关系,但是I(S)和 kT/q 项与温度有关,会使V(BE)电压产生较大的变化。为消除I(S)引起的温度影响,由A3及其外围电阻构成差分电路,将第二个结电压从V(OUT1)中减去。第二个结电压的产生方式与V(OUT1)相似,只是输入电流为I(REF)。提供两个结的晶体管特性必须非常一致,温度环境也必须非常接近,以实现正确的抵消功能。




采用I(REF)带来两个好处。第一,它能够设置需要的x轴“对数截距”电流—使对数放大器输出电流理论上等于零的电流。第二,除了绝对测量外,还允许用户进行比例测量。比例测量通常用于光学传感器和系统中,在这类系统中,需要将衰减后的光源与参考光源进行对比。
等式5仍然具有温度效应,V(DIFF)与绝对温度成正比(PTAT)。通过加入后续的温度补偿电路(通常是带有电阻温度探测器(RTD)的运算放大器级,或者类似器件,也是增益构成的一部分),能够有效消除PTAT误差,产生理想的对数放大关系:

其中,K是新的比例常数,也称作对数放大器增益,以V/10倍程表示。由于采用log(10)运算的比例I(LOG)/I(REF)确定了I(LOG)大于或小于I(REF)的10倍程数量,乘上K之后将产生所需的电压单位。
直流对数放大器非常适合采用集成设计方案,这是因为关键的温度敏感元件可以共同放置在电路中,方便跟踪这些元件的温度变化。而且,在生产过程中,也容易微调各种剩余误差。在对数放大器的数据资料中会详细说明各种剩余误差指标。
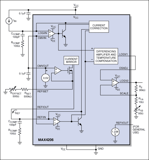
图3所示功能框图给出了一个典型的当代直流对数放大器(MAX4206)的结构。与以前的放大器相似,现今的直流对数放大器也采用了运算放大器输入结构、BJT反馈、差分放大器和温度补偿电路等。为省去射极的负驱动电压,重新布置了BJT晶体管电路的连接,以便于实现单电源工作。内置通用运算放大器,可用于实现后面的增益、失调调整甚至PID控制电路。

图3. 典型的直流对数放大器,如MAX4206,集成了微调电位器和输出放大器等元件。因此只需要极少的外围元件即可正常工作。
与以前放大器不同的是,现在的对数放大器在微小的封装(MAX4206采用4mm x 4mm、16引脚TQFN封装) 内集成了所有的电子电路。2001年以前,只能购买到体积较大、采用DIP封装的直流对数放大器,其引脚数量在14至24之间。这些早期产品价格保持在20至100美元之间,而现在的替代产品价格为5至15美元之间。
单电源工作是一些现代直流对数放大器的一项新革新,非常适合单电源工作的ADC/系统。MAX4206既可采用+2.7V至+11V单电源供电,也可采用±2.7至±5.5V双电源供电。采用单电源供电会产生一个后果,即这些对数放大器通常在其输入端保持一个典型值为0.5V的共模电压,以正确偏置求对数BJT。由于这些对数放大器是电流输入器件,对于大多数电流测量应用来说,这个由内部产生的共模电压通常不会产生问题。
现在大部分直流对数放大器普遍提供片内电流基准。该基准可连接至对数放大器的基准输入,从而可以对对数放大器的主电流输入进行绝对测量,而不是比例测量。对于MAX4206,其基准电流通过0.5V直流电压源、电压-电流转换器和一个10:1电流镜产生。需要采用外部电阻来设置所需的基准电流。
直流对数放大器还有另一个新特点,有些对数放大器提供片内电压基准,用于调节通用运算放大器的放大器失调。该基准也可用于其它通用目的。
毫无疑问,直流对数放大器的大多数应用涉及光信号测量。通常采用两种方案。在第一种方案中,单个光电二极管连接至对数输入,而基准电流连接至基准输入。第二种方案采用两个光电二极管,一个连接至对数输入,另一个连接至基准输入。需要测量光信号强度绝对值时采用第一种方案,第二种方案用于光信号强度的对数比例(“对数比”)测量。
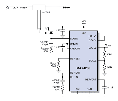
图4给出了这两种方案的常用电路。在图4(a)中,单个光电二极管通过检测光纤连接器(1%)辐射出的光信号来测量光纤通道的光信号强度。图中所示为一个PIN光电二极管,也可以采用雪崩光电二极管实现更高的测量灵敏度(如果采用高电压来偏置光电二极管,应采取正确的电源安全措施)。由于光电二极管的输出电流通常与输入光功率成线性关系(光电二极管灵敏度典型值为0.1A/mW),并且MAX4206可工作于5个10倍程动态范围,因此这种电路能够可靠测量10µW至1W的光纤光信号强度。注意,尽管MAX4206能够保证工作在-40°C至+85°C温度范围内,工作温度和光信号频率的变化会显著影响光电二极管的性能。

图4a. 通过在对数放大器输入端放置一个光电二极管,可轻松实现测量光信号强度的对数应用。
对于光电二极管阳极保留用于其它电路的情况,例如许多光纤模块中的高速跨阻放大器(TIA),可以采用精密电流镜/监视器置于光电二极管阴极。MAX4007系列产品非常适合于这种应用。请参考 MAX4206 和 MAX4007 的数据资料,了解更多详细信息。
当对数应用采用两个光电二极管时,其目的是对比基准光源信号和基准光源衰减后的光信号。在这种方式下,可以独立于光源光信号强度(或者至少在光信号强度变化不大时),测量给定介质造成的衰减。这种应用在许多光学气体传感器中非常普遍。在图4(b)中,光源输出被等分成两路。第一路入射到基准PIN光电二极管,其阳极馈入MAX4206的REFIIN输入。另一路经过90°镜面反射,通过测试介质,入射到另一个PIN光电二极管(连接至LOGIIN输入)。当基准光电二极管电流校准为1mA时,另一光电二极管的电流将小于或等于1mA,大小取决于光信号的衰减。通过将基准输入电流锁定为1mA或者偏小的数值,可充分利用MAX4206的5个10倍程宽动态范围。

图4b. 对数比例应用采用两个光电二极管,通常用于测量光信号衰减。
值得一提的是,尽管MAX4206不保证工作在10nA至1mA输入电流范围之外,但是器件通常可以超出此范围工作,并仍能维持输入和输出之间的单调关系。
现在的直流对数放大器仍然受到与早期产品一样的限制。等式6是直流对数放大器的理想近似。为获得尽可能精确的表达式,还必须考虑增益、偏置电流、失调和线性误差等误差项。特别是当温度和时间漂移导致这些误差更为严重时,尤其需要考虑这些方面。
以下等式可更全面的反映基于BJT的直流对数放大器特性:

其中,得尔塔 K 是增益变化; I(BIAS1) 和 I(BIAS2) 分别是LOGIIN和REFIIN输入偏置电流。 V(CONF) 是对数一致性误差, V(OSOUT) 是输出失调。前面已经定义了 K 、 I(LOG) 、 I(REF) 和 V(OUT) 。在许多应用中,偏置电流的误差相对于输入和基准电流非常小,通常可以在误差表达式中忽略。对数一致性误差定义为实际输出相对于等式6理想对数关系的最大偏移(假设其它所有误差源已调零)。该误差通常以差值的形式出现,因此可以很容易检查出相对于理想曲线的微小偏移(图5a)。

图5a. 对数一致性误差曲线通常表示为输入电流和工作温度的函数。
虽然其影响不会立即体现出来,但基准电流 I(REF) 是潜在的最大误差源,它由初始误差、温度漂移和器件老化造成的漂移构成。在评估对数放大器的全部误差预算时,应考虑这些误差。
图5b中的转换曲线显示了这些实际变化的影响(出于演示目的,对这些影响进行了夸大)。黑色实线表示理想/期望的情况,其对数截距为100nA,增益为1V/10倍程。如蓝色虚线所示,输出失调误差使黑色实线向上或者向下偏移。增益误差使由失调产生的偏移转换特性曲线发生偏转,并由黑色虚线标出。蓝色点线反映了非线性和输出容限误差的总体影响。

图5b. 等式7给出的不同误差对对数传递函数的影响。为清楚起见,夸大了各误差。
实际上,对数放大器生产厂商已经将本节中列出的多种误差降到了最小。采用额外的校准和温度监视手段,设计人员能够进一步降低这些误差的影响。设计人员通常在对数放大器输出数字化后,采用校准表来进行校准。
直流对数放大器的性能与其所在电路有关。良好的设计和布板能够最大程度降低输入漏电流和元件的温度特性所造成的影响。但是,仅有良好的设计和布板通常还不足以保证实现大多数对数放大器应用所需的性能,特别是在输入电流和温度变化较大的情况下。根据不同的应用要求和工作条件,应采用恰当的校准手段来减小累积误差。
构建直流对数放大器时,以下一些建议可供参考。
这种“最低性能”的技术能够有效地上下移动图5b中的原始性能曲线(蓝色点线),使其能够与理想性能曲线(黑色实线)单点相交。在典型工作温度下,对数放大器的两个输入分别输入标称输入电流和基准电流,其输出与理想输出之间会有一个偏差。正常工作时,从对数放大器输出中减去该偏差值。
优点: 校准过程迅速,可在最终产品测试阶段进行,并且无需大量计算。也可以采用一个微调电阻,进行模拟校准。
缺点: 增益和失调误差校准统一笼统进行。输入和温度条件不同于校准条件时,校准值失效。
比前面的校准技术稍微复杂一些,能够产生更好的结果。它能够有效地旋转和上下移动图5b中的蓝色点线,以逼近理想的黑色实线。同样地,应选择典型工作温度。输入电流应跨越所需的工作范围。如果在校准和工作中都采用同一个基准电流,则能够大大简化校准过程。
优点: 校准过程比较迅速,大大降低了增益和失调误差。通过增益和失调计算,可进行数字校准;也可以采用增益和失调微调电阻,进行模拟校准。
缺点: 输入和温度变化后,校准值失效。
该技术由多个关键采样点生成一个校准数据表。采样是在恒定工作温度下进行的。通过在采样点之间进行插值运算,实现校准功能。
优点: 由于可以选择充分多的重要输入条件,因此,能够大大降低增益、失调和非线性误差。
缺点: 需要某种形式的插值运算,这增加了计算量。输入和温度变化后,校准失效。
与多点校准类似,该技术同时还考虑了测试温度,额外增加了一个独立变量。
优点: 该技术极大地降低了增益、失调、非线性误差以及温度变化对总误差的影响。是高性能、小批量产品的不错选择。
缺点: 由于跨越整个温度范围进行校准,因此最终产品测试阶段的校准时间大大延长。采样数据的多维插值运算需要占用更多的计算资源。还需要额外的温度监视电路。
对数放大器输出不应靠近电源摆幅,这是因为靠近电源摆幅时,其源出和吸收电流的能力将受到限制。当试图测量的电流接近或低于基准电流、或者接近最大输入电流时,很容易忽视这一建议。选择的基准电流应低于最低输入电流。仔细设置增益,以保证在最大输入电流时,输出不会达到对数放大器最大输出电压。双电源对数放大器也会有助于解决该问题,因为在大多数设计中,相同的输入和基准电流使放大器输出处于中间值。
优点: 提高了极端输入条件下的精度和响应时间。
缺点: 可用输出范围略有降低。
采用温度系数较低的同一类型外部电阻。这对于那些电阻值会影响性能的电阻(例如,基准电流产生电路)来说,尤其重要。对于受电阻比例影响的参数,如增益和失调,温度改变所产生的影响较小。补偿元件的温度稳定性一般不是很关键。为避免测量小电流时的泄漏问题,应考虑采用低泄漏PCB材。
优点: 最大程度降低由外部元件造成的性能恶化。
缺点: 低温度系数元件一般稍微贵一些,但考虑到它们能够显著提高性能,还是物有所值。
对数放大器电路的任何部分都不应该与电路的其它部分处在明显不同的温度下。这种防范措施可保证温度变化对所有电路的影响尽量相同。
优点: 校准过程中消除了额外的独立变量。
缺点: 可能会对布局布线或者电路整体尺寸设计带来不便。
总之,直流对数放大器已经发展为小型、易于使用的高性价比电路,非常适合某些模拟设计。对数功能可方便地压缩宽动态范围信号,对传递函数为(准)指数的传感器线性化。数字化宽动态范围信号需要高分辨率ADC,而对数函数的压缩功能支持使用低分辨率ADC。直流对数放大器IC的电路实现比较直观,只需很小的努力即可实现性能优化。校准能够提高对数放大器的性能,但并不是所有的应用都必须校准。